当前位置:
首页
>
政务公开
>
财政资金
>
县直部门预决算
>
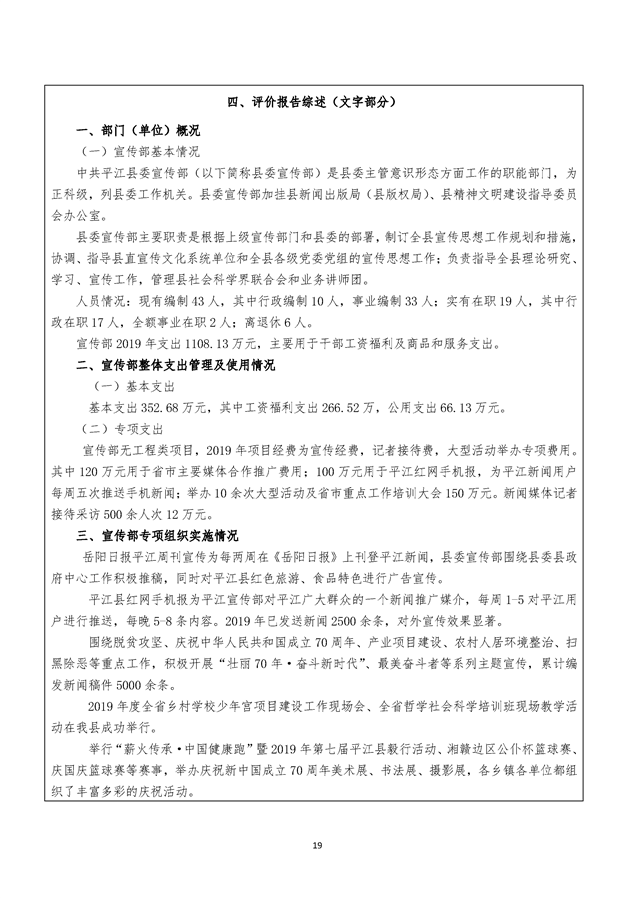
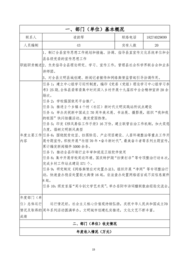
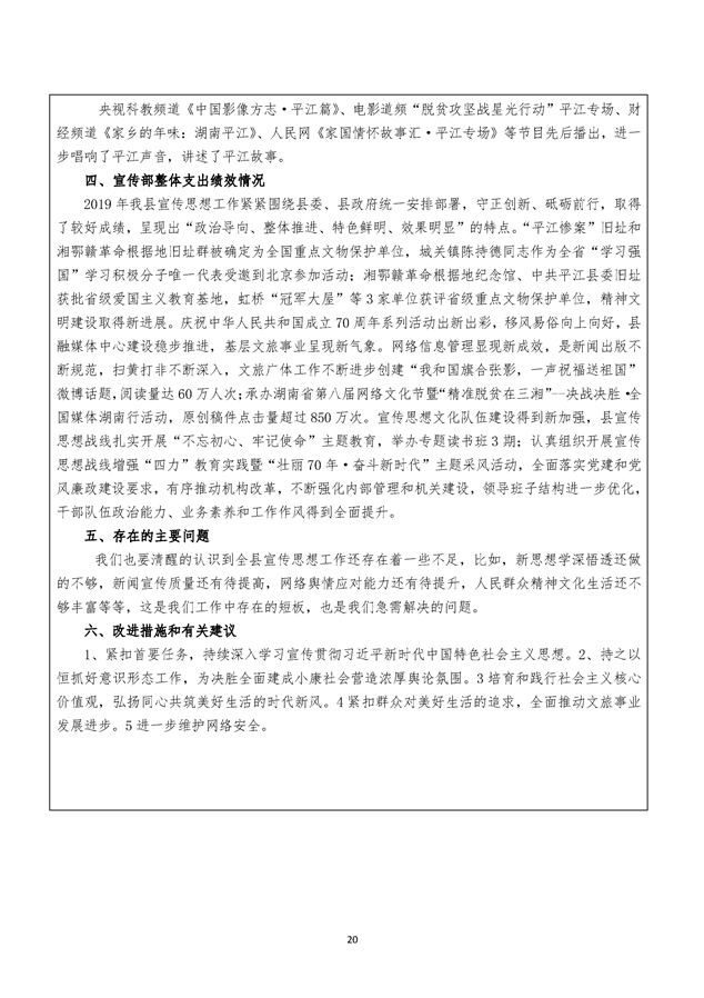
中共平江县委宣传部
平江县委宣传部2019年度整体支出绩效自评
来源:县委宣传部
2020-06-07 11:43
|
|
|
|