当前位置:
首页
>
政务公开
>
财政资金
>
县直部门预决算
>
中共平江县委宣传部
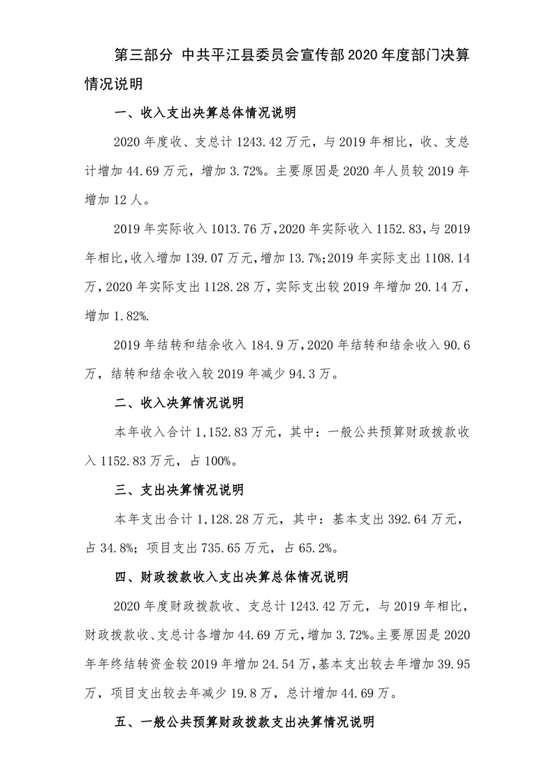
中共平江县委员会宣传部2020年部门决算
来源:宣传部
2021-08-23 15:46
|
|
|
|