当前位置:
首页
>
政务公开
>
财政资金
>
县直部门预决算
>
中共平江县委宣传部
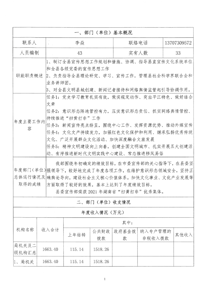
中共平江县委员会宣传部2021年部门决算
来源:县委宣传部
2022-09-22 09:50
|
|
|
|