当前位置:
首页
>
政务公开
>
财政资金
>
县直部门预决算
>
中共平江县委统战部
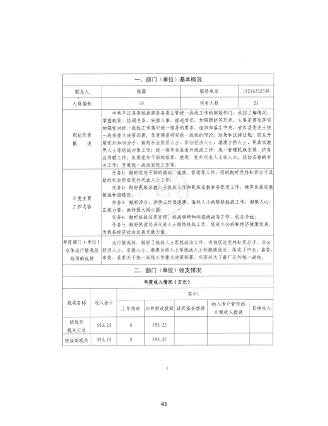
中共平江县委统战部2022年部门决算
来源:县委统战部
2023-08-10 10:53
|
|
|
|