当前位置:
首页
>
政务公开
>
财政资金
>
县直部门预决算
>
平江县机构编制委员会办公室
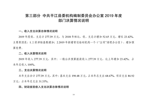
平江县委机构编制委员会办公室2019年部门决算
来源:县委编办
2020-08-29 10:45
|
|
|
|