当前位置:
首页
>
政务公开
>
财政资金
>
县直部门预决算
>
共青团平江县委员会
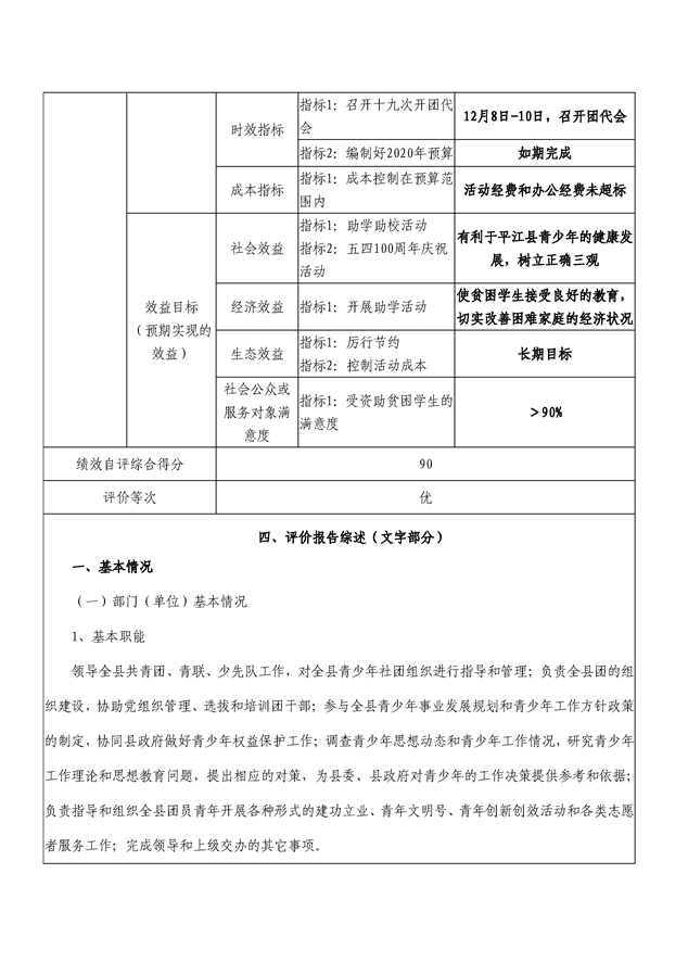
共青团平江县委员会2019年度整体支出绩效自评
来源:团县委
2020-06-07 11:41
|
|
|
|