当前位置:
首页
>
政务公开
>
财政资金
>
县直部门预决算
>
共青团平江县委员会
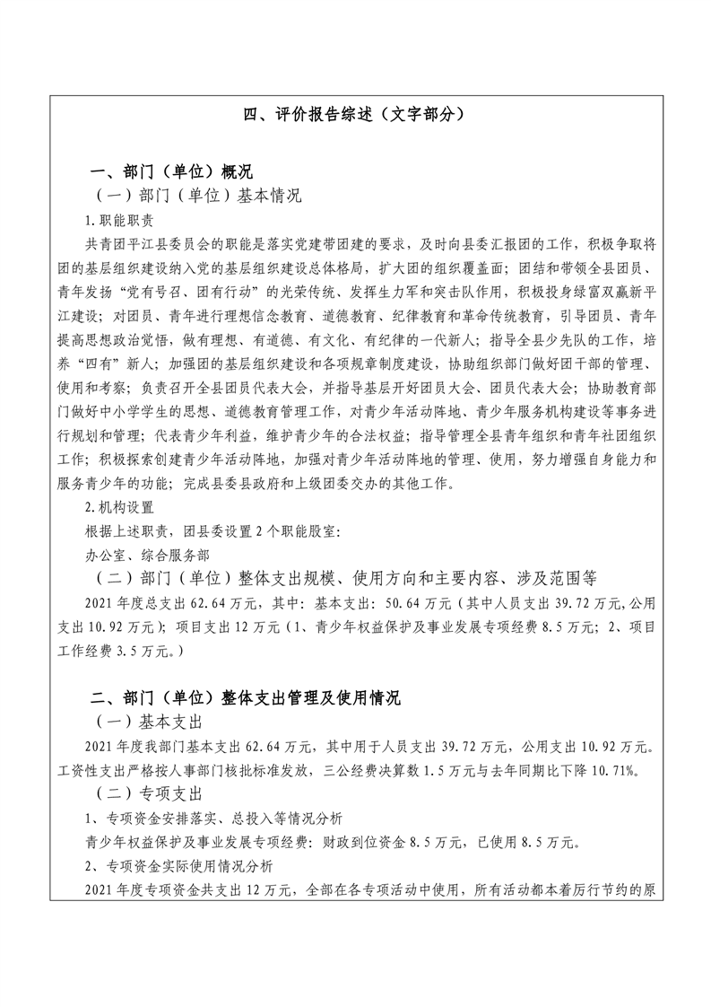
共青团平江县委员会2021年部门整体支出绩效评价自评报告
来源:共青团平江县委员会
2022-10-26 15:05
|
|
|
|