当前位置:
首页
>
政务公开
>
财政资金
>
县直部门预决算
>
平江县委党史研究室
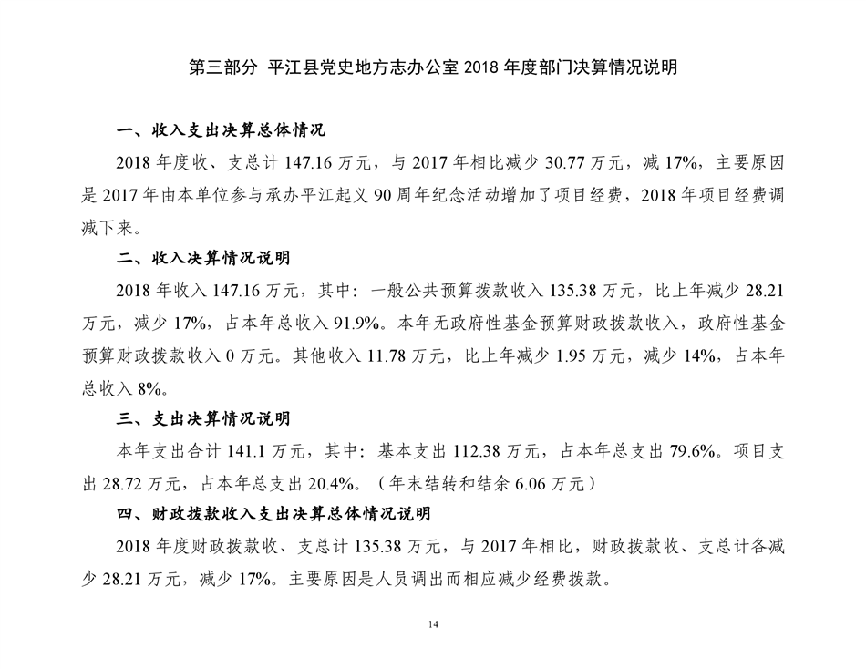
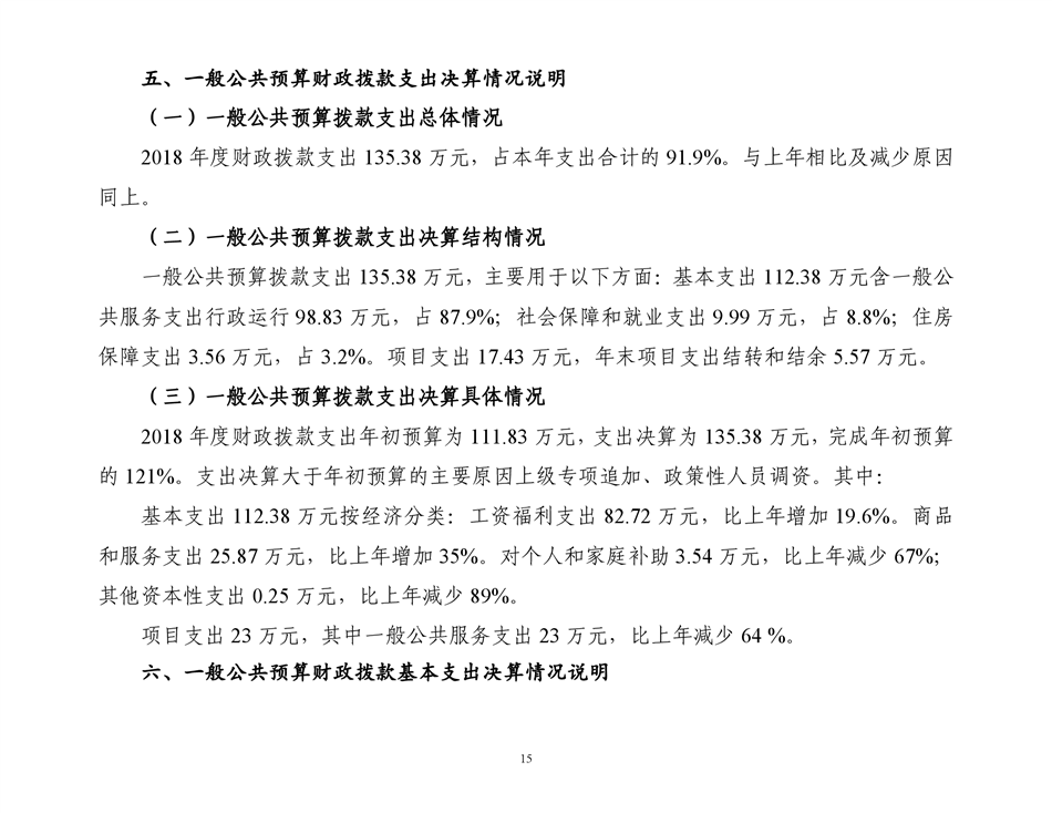
平江县党史地方志办公室2018年部门决算编报说明
来源:县史志办
2019-09-11 17:20
|
|
|
|