当前位置:
首页
>
政务公开
>
财政资金
>
县直部门预决算
>
平江县交警大队
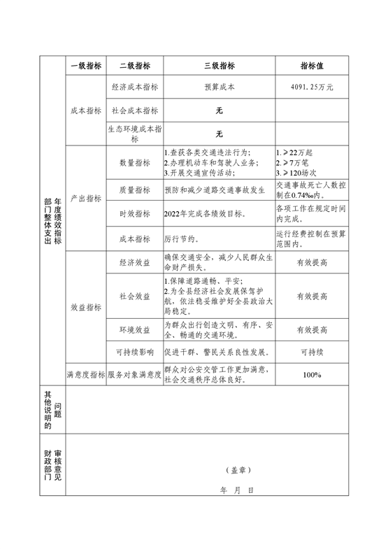
平江县公安局交通警察大队2022年部门预算说明
来源:县交警大队
2021-11-19 11:23
|
|
|
|