当前位置:
首页
>
政务公开
>
财政资金
>
县直部门预决算
>
平江县林业局
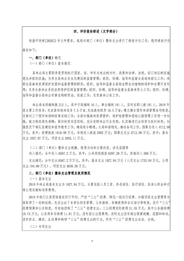
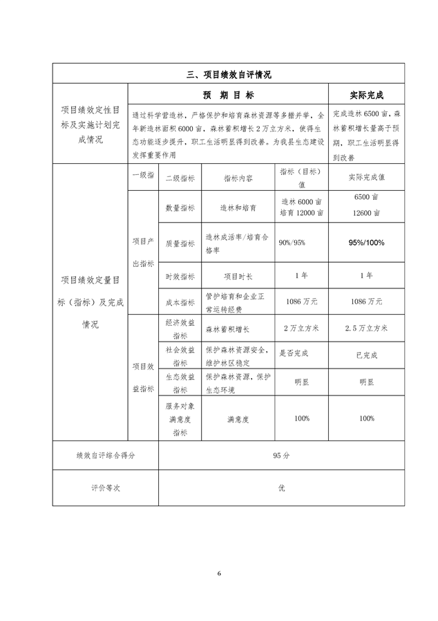
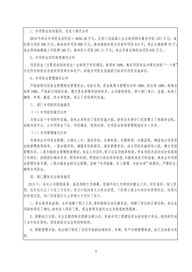
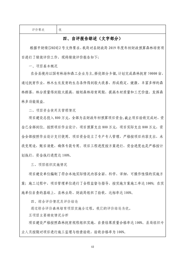
平江县2019年林业局绩效自评
来源:县林业局
2020-05-27 15:01
|
|
|
|