当前位置:
首页
>
政务公开
>
财政资金
>
县直部门预决算
>
平江县林业局
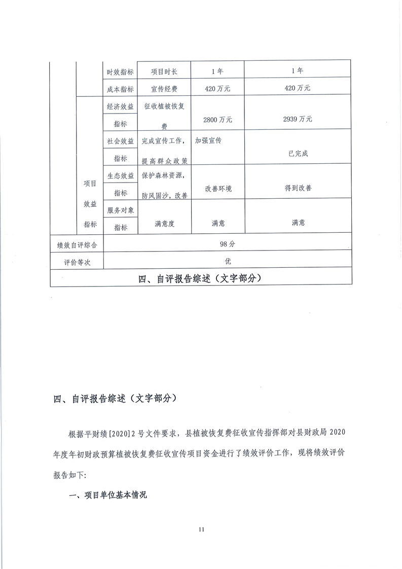
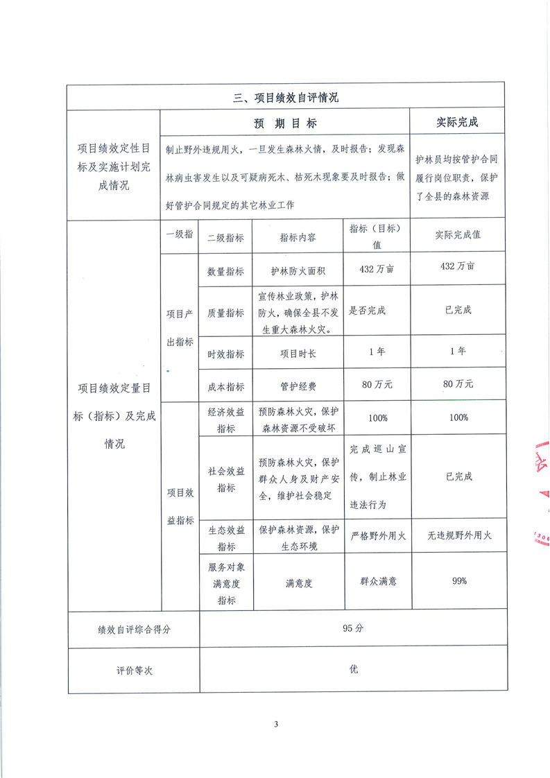
平江县林业局2020年绩效自评报告
来源:县林业局
2021-04-19 17:18
|
|
|
|