当前位置:
首页
>
政务公开
>
财政资金
>
县直部门预决算
>
平江县福寿林场
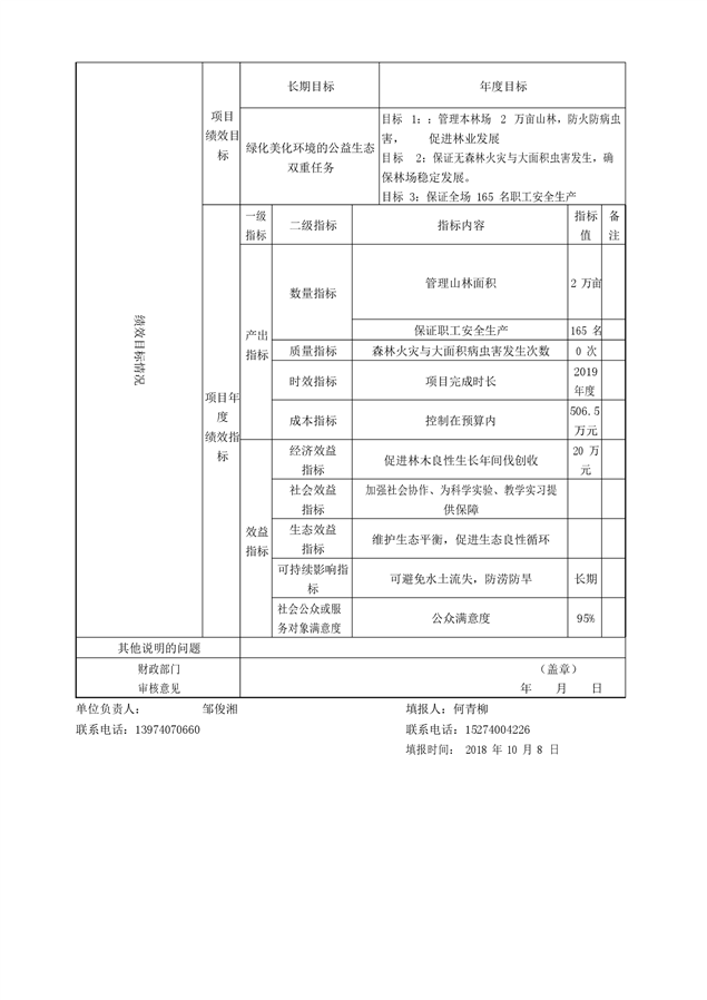
平江县福寿国有林场2019年部门预算编报说明
来源:县林业局
2019-03-15 22:28
|
|
|
|