当前位置:
首页
>
政务公开
>
财政资金
>
县直部门预决算
>
平江县福寿林场
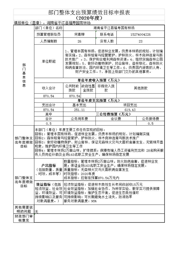
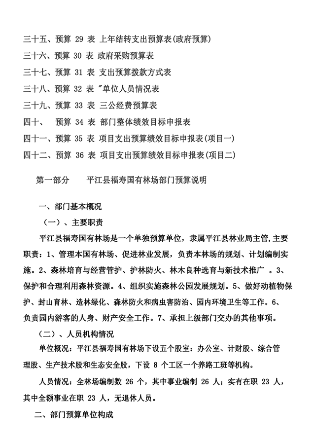
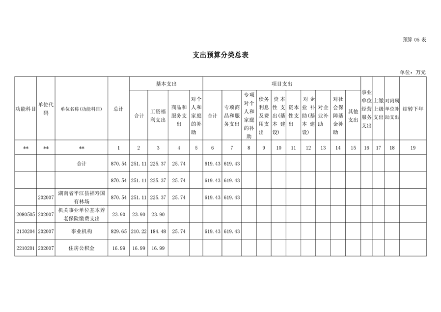
平江县福寿国有林场2020年部门预算编报说明
来源:县林业局
2020-01-22 09:55
|
|
|
|