当前位置:
首页
>
政务公开
>
财政资金
>
县直部门预决算
>
平江县福寿林场
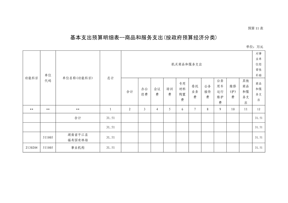
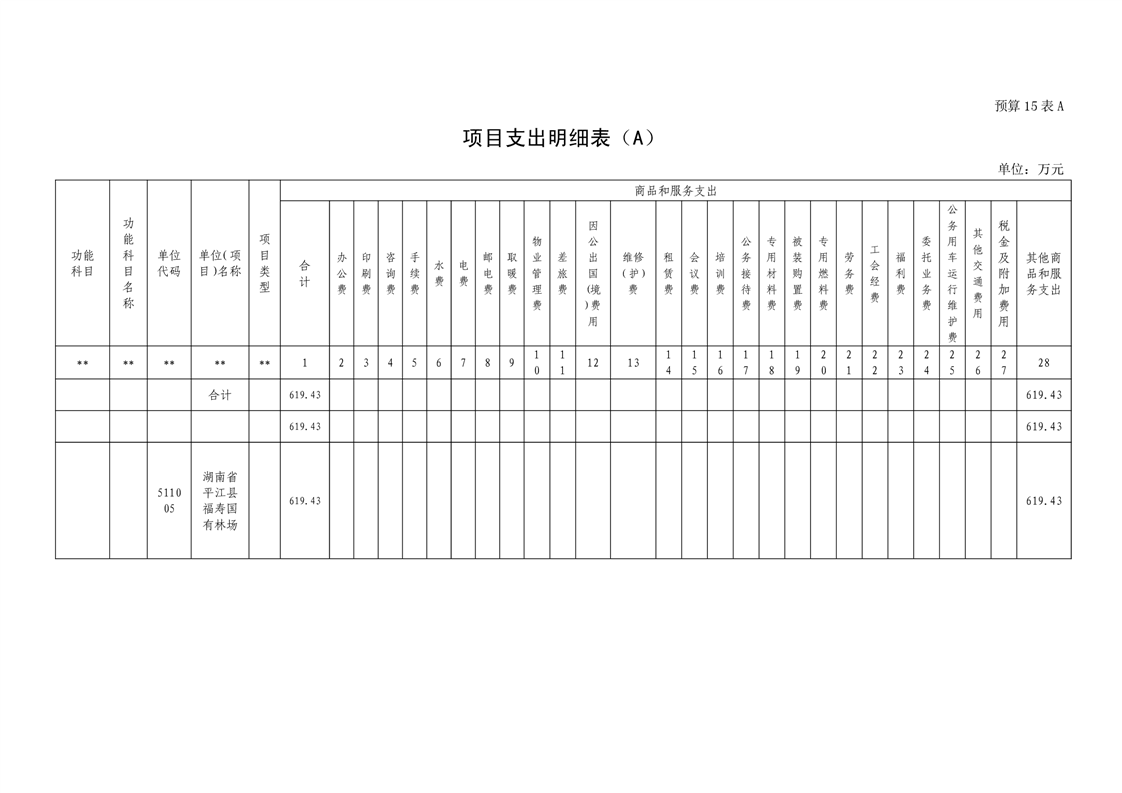
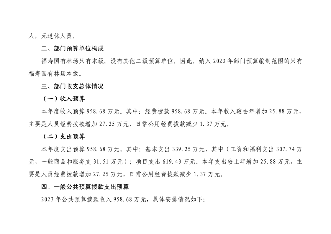
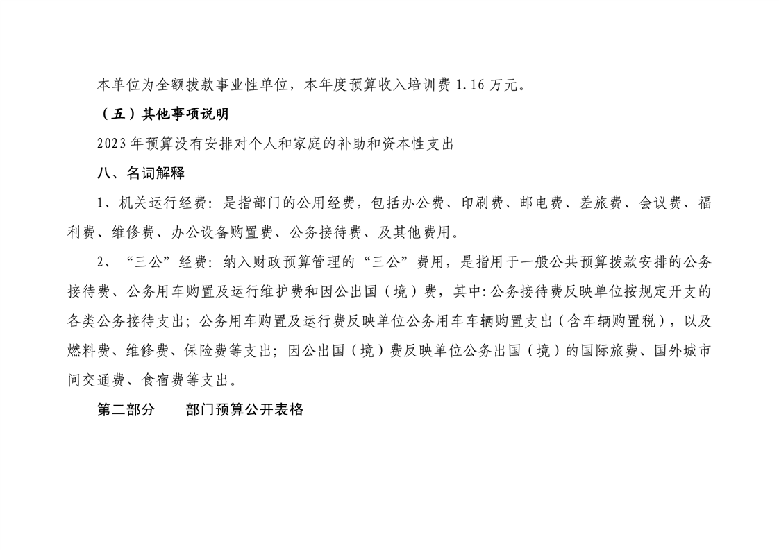
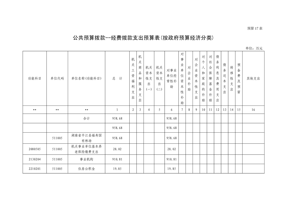
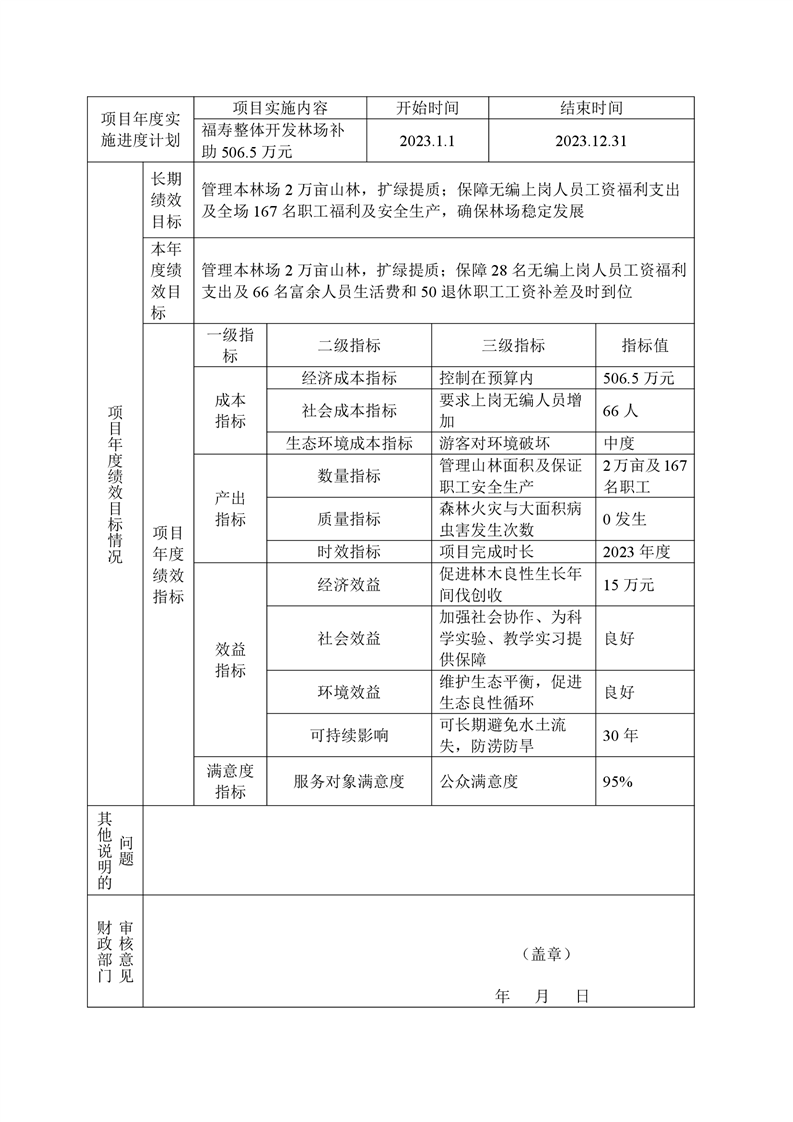
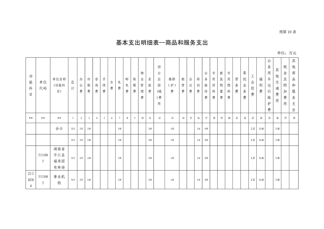
平江县福寿国有林场2023年部门预算公示
来源:福寿林场
2023-01-18 16:39
|
|
|
|