当前位置:
首页
>
政务公开
>
财政资金
>
县直部门预决算
>
平江县交通运输服务中心
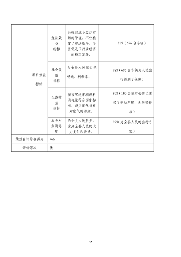
平江县道路运输管理所2019年度绩效自评
来源:县交通运输局
2020-05-27 12:39
|
|
|
|