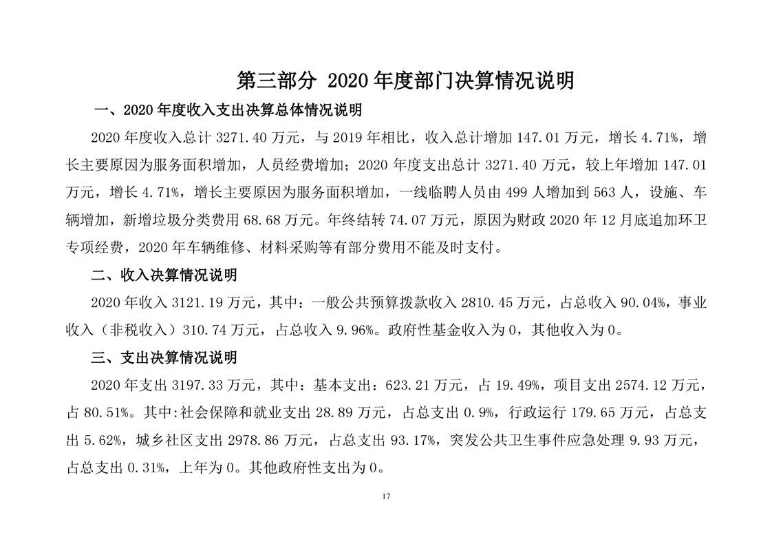
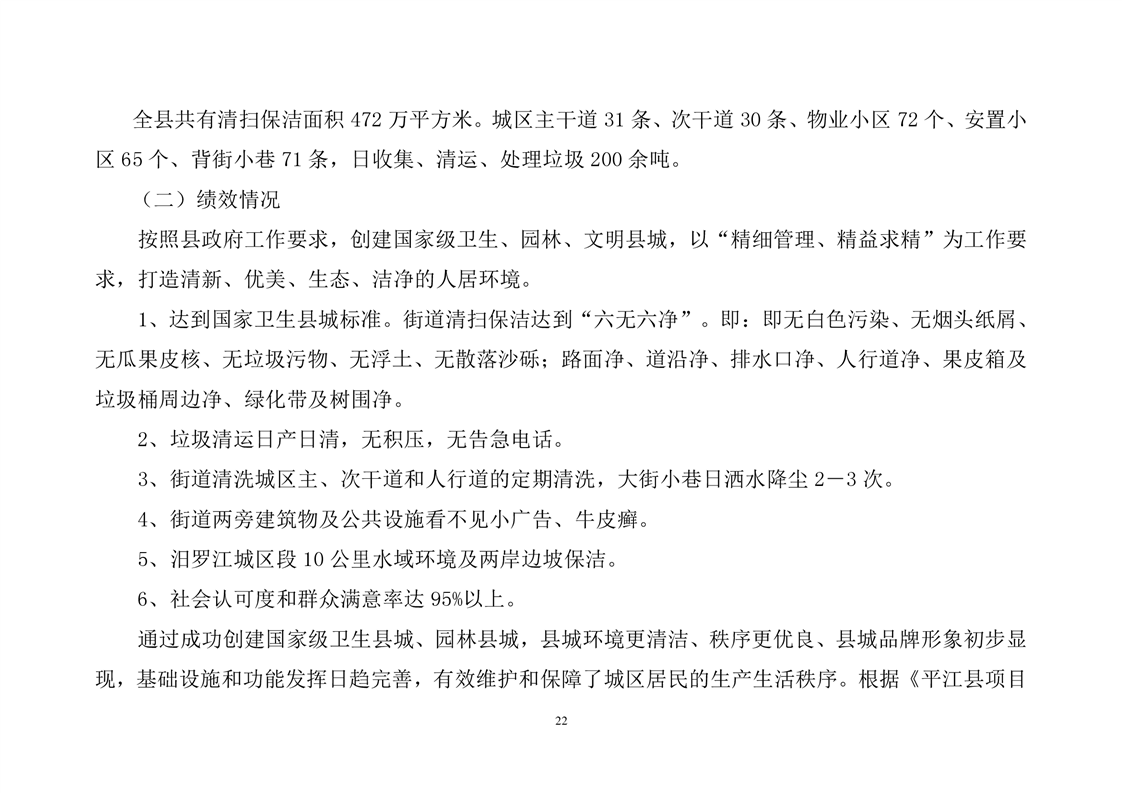
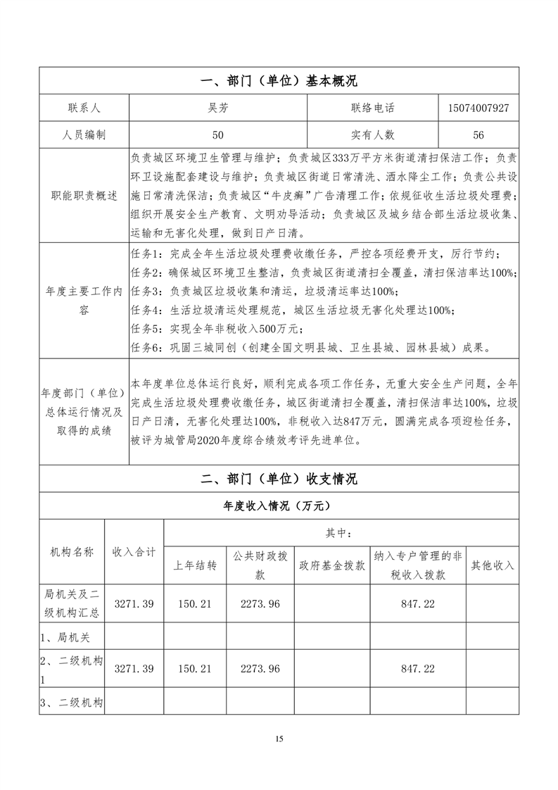
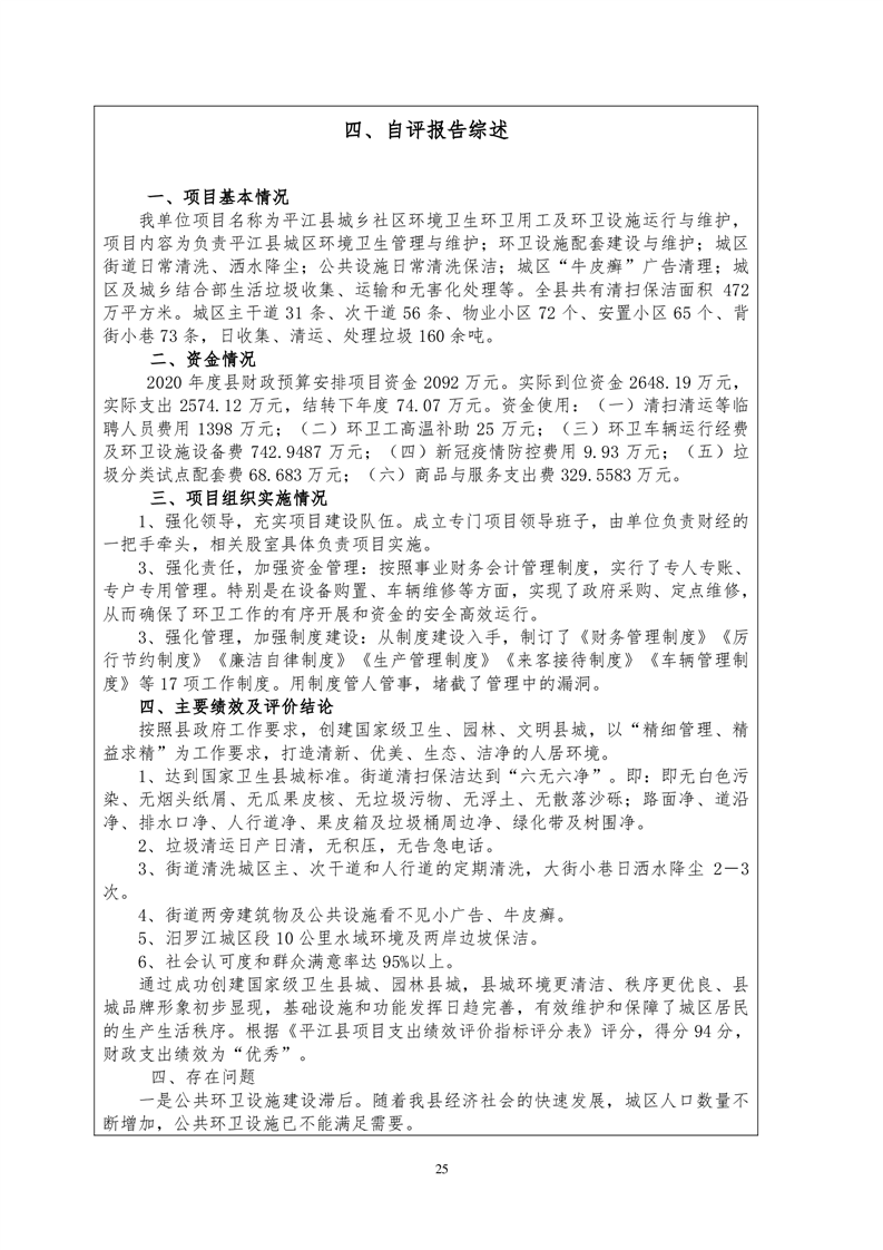
当前位置:
首页
>
政务公开
>
财政资金
>
县直部门预决算
>
平江县环境卫生管理所
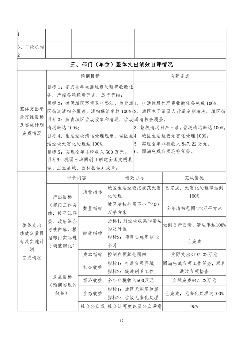
平江县环境卫生事务所2020年部门决算
来源:环境卫生事务所
2021-08-23 09:46
|
|
|
|