当前位置:
首页
>
政务公开
>
财政资金
>
县直部门预决算
>
平江县融媒体中心
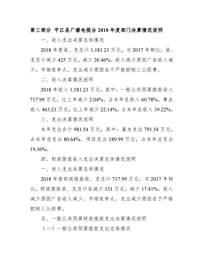
平江县广播电视台2018年部门决算编报说明
来源:县广播电视台
2019-09-12 10:55
|
|
|
|