当前位置:
首页
>
政务公开
>
财政资金
>
县直部门预决算
>
平江县科学技术协会
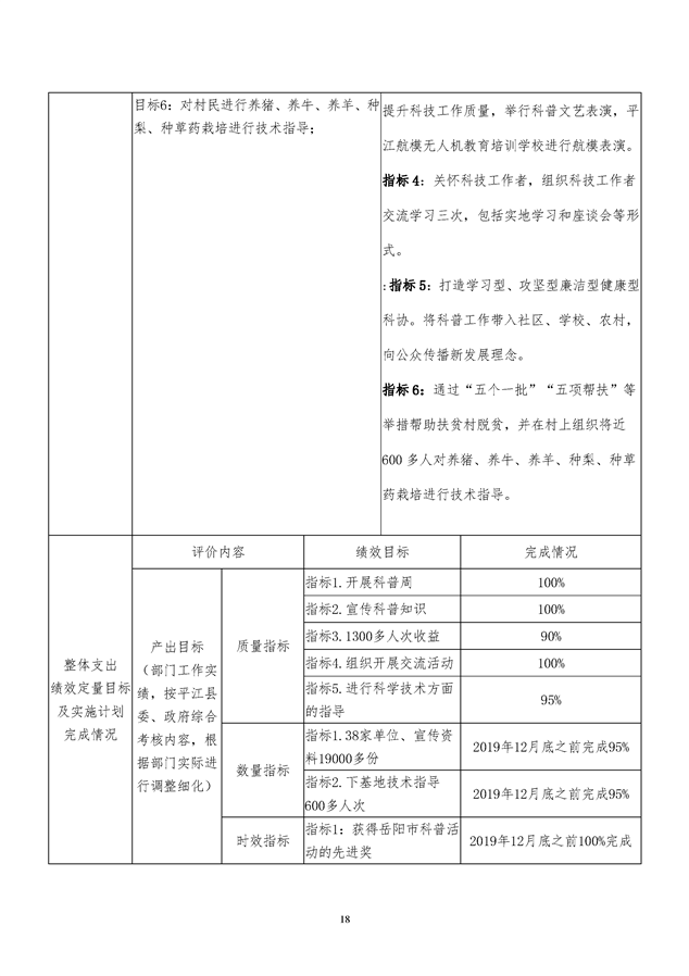
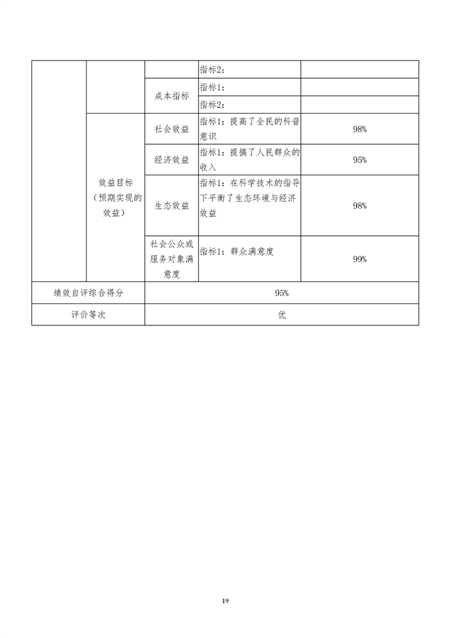
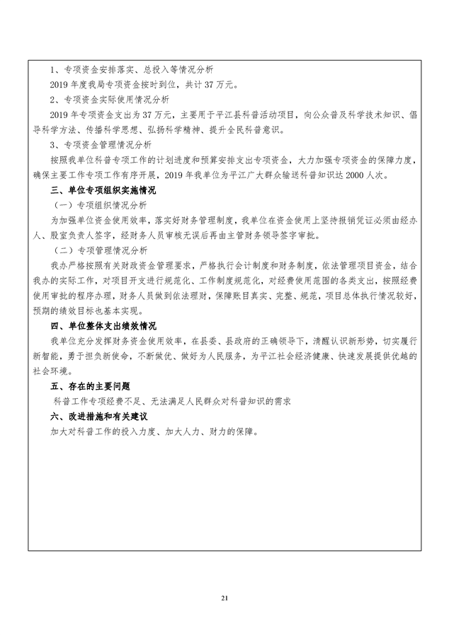
平江县科学技术协会2019年度整体支出绩效自评
来源:县科协
2020-06-07 12:34
|
|
|
|