当前位置:首页 > 数据发布 > 统计公报

2021年平江统计年鉴

来源:县统计局 2022-01-24 09:31
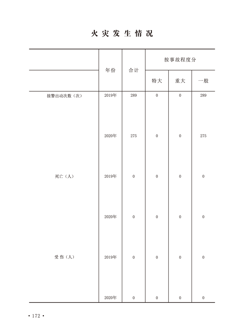
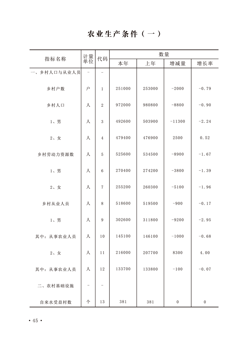
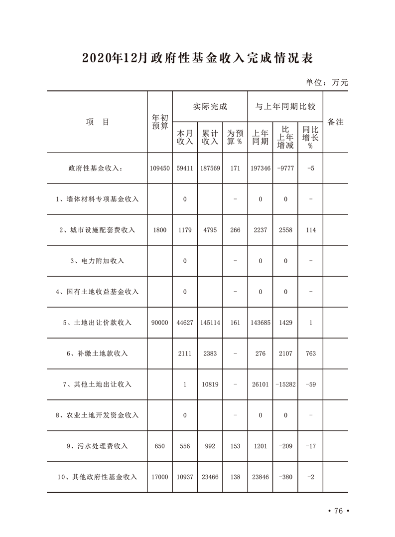
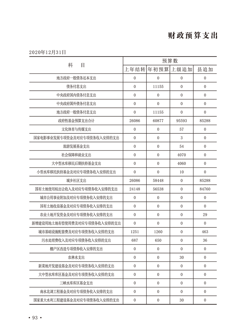
| | | |