我有话对市长说

信箱说明:
        1、为进一步提高汨罗市政府科学化、民主化水平,提高办事效率,欢迎您通过市长信箱对汨罗市政府的发展工作提出意见与建议;
        2、您在提交信件的时候,请根据实际情况选择信件类型;信箱填写中标红色*号的为必填项;您的信件提交后,我们将尽快转给相关职能部门进行处理和回复。

您现在的位置:首页 > 互动交流 > 市长信箱

信件公示

标题: 请问这是一份正规的具有法律效力的政府文件吗?
来信人: 刘婉英
来信时间: 2022-05-23 13:49:55
内容:

尊敬的领导,

您好!

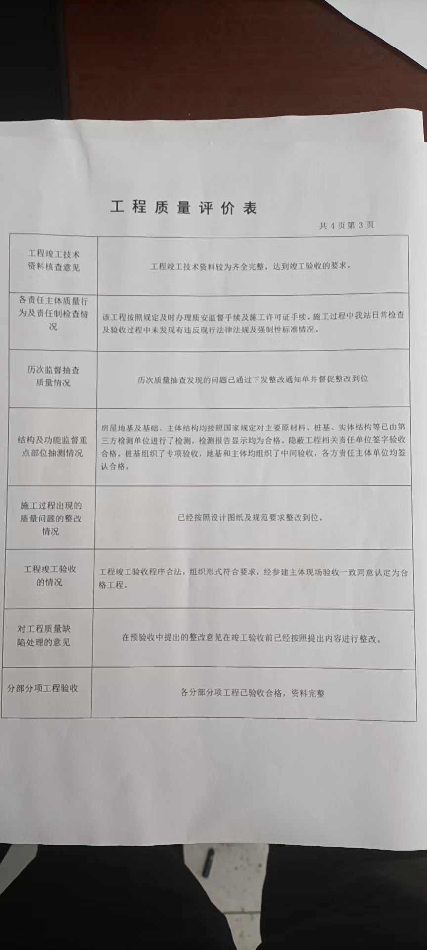
我是滨江花园小区的业主,想咨询您一个关于《建设工程质量监督报告》的问题。

滨江花园小区开发商在回复业主关于“三书一证一表”问题上,提供了一份有错误内容的《建设工程质量监督报告》,当中将1-3栋建筑高度标为96.75m,且遗漏了4栋的相关信息,业主提出修改文件的要求。近日,物业将修改后的文件发给业主,并通知业主收房,但业主发现该文件依旧存在问题。

1.原文件有“湘质监统编2018-430681-70-03-009892-40-40-99-0001”的字样。修改后的报告封面 没有文号。

2.原报告 监督登记号为:430681201906260101

修改后的报告 监督登记号为:201904220404

3.原报告的封面 有“汨罗市建筑工程质量安全监察站”盖的公章

修改后的报告封面 没有任何公章。

请问这份修改后的文件是否为政府部门正规的文件,请问这份文件是否具有法律效力?

烦请告知,谢谢!

附件1:建设工程质量监督报告.jpg

附件2:微建设工程质量监督报告2.jpg

附件3:建设工程质量监督报告3.jpg

附件4:建设工程质量监督报告4.jpg

附件5:原建筑工程质量监督报告.pdf

受理回复

回复部门: 市住房和城乡建设局
回复时间: 2022-05-26 15:09:06
回复内容:

刘女士您好!关于滨江花园监督报告的情况,由于建设单位工程概况内容录入存在一些误差,他们录入的信息在文件自动生成后才能看到且线上无法修改,因此质量监督站线下出具了报告,此报告真实有效。已与刘女士联系,感谢您对住建工作的支持!

汨罗市住房和城乡建设局

2022年5月26日

信件回复 满意度调查 查看满意度调查汇总 >>

回复内容评价:

(非常满意)

回复速度评价:

(非常满意)