我有话对市长说

信箱说明:
        1、为进一步提高汨罗市政府科学化、民主化水平,提高办事效率,欢迎您通过市长信箱对汨罗市政府的发展工作提出意见与建议;
        2、您在提交信件的时候,请根据实际情况选择信件类型;信箱填写中标红色*号的为必填项;您的信件提交后,我们将尽快转给相关职能部门进行处理和回复。

您现在的位置:首页 > 互动交流 > 市长信箱

信件公示

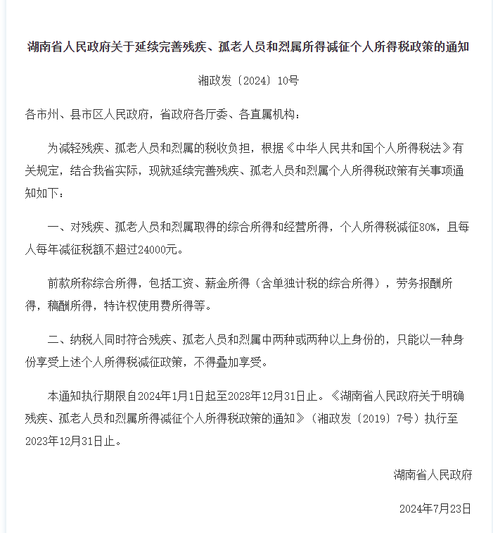
标题: 残疾人可以减免个人所得税吗
来信人: 周政
来信时间: 2024-11-18 21:34:38
内容:

请问,我市申领了残疾证的公职人员可以减免个人所得税吗?

附件1:微信图片_20241118214802.png

受理回复

回复部门: 市税务局
回复时间: 2024-11-21 17:20:39
回复内容:

  市民:

  您好!

  来信已收悉,为了更好帮助您解决相关个人所得税政策问题,我们已安排有关股室工作人员和您联系,向您介绍了相关政策和申报操作。

  感谢您对税务工作的支持,祝您生活愉快。

  国家税务总局汨罗市税务局

  2024年11月21日

信件回复 满意度调查 查看满意度调查汇总 >>

回复内容评价:

(非常满意)

回复速度评价:

(非常满意)