平江县2025年度防止返贫监测对象帮扶政策明白纸
详细信息
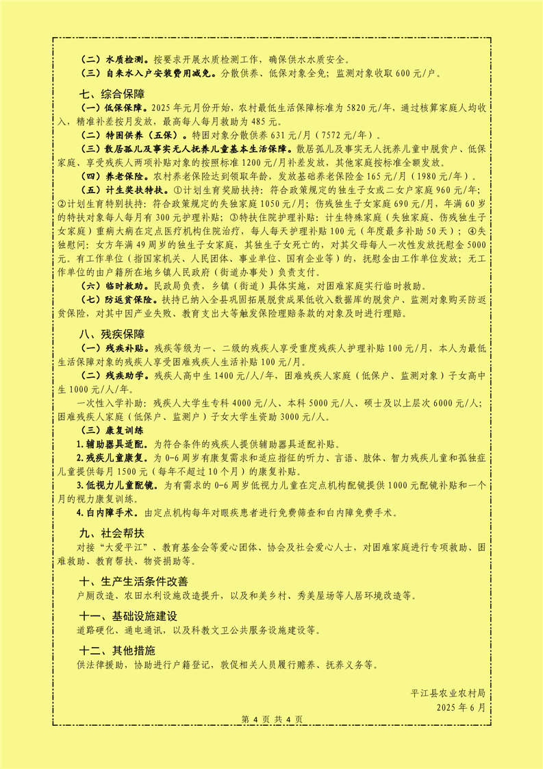
| 公开具体内容 |
![]() ![]() ![]()
|
||
基本信息
| 所属领域 | 乡村振兴 | ||
| 一级事项 | 政策文件 | 二级事项 | 其他政策文件 |
| 公开时限 | 信息形成(变更)20个工作日内 | 公开方式 | 主动 |
| 公开依据 | 《政府信息公开条例》 | ||
| 公开主体 | 平江县南江镇人民政府 | ||
| 公开层级1 | 县级 | 公开渠道和载体 | 政府网站,政务服务中心 |
| 公开层级2 | 乡、村级 | 公开渠道和载体 | 社区、企事业单位、村公示栏(电子屏) |
| 公开层级3 | 市级 | 公开渠道和载体 | |
- 详细信息
- 基本信息


