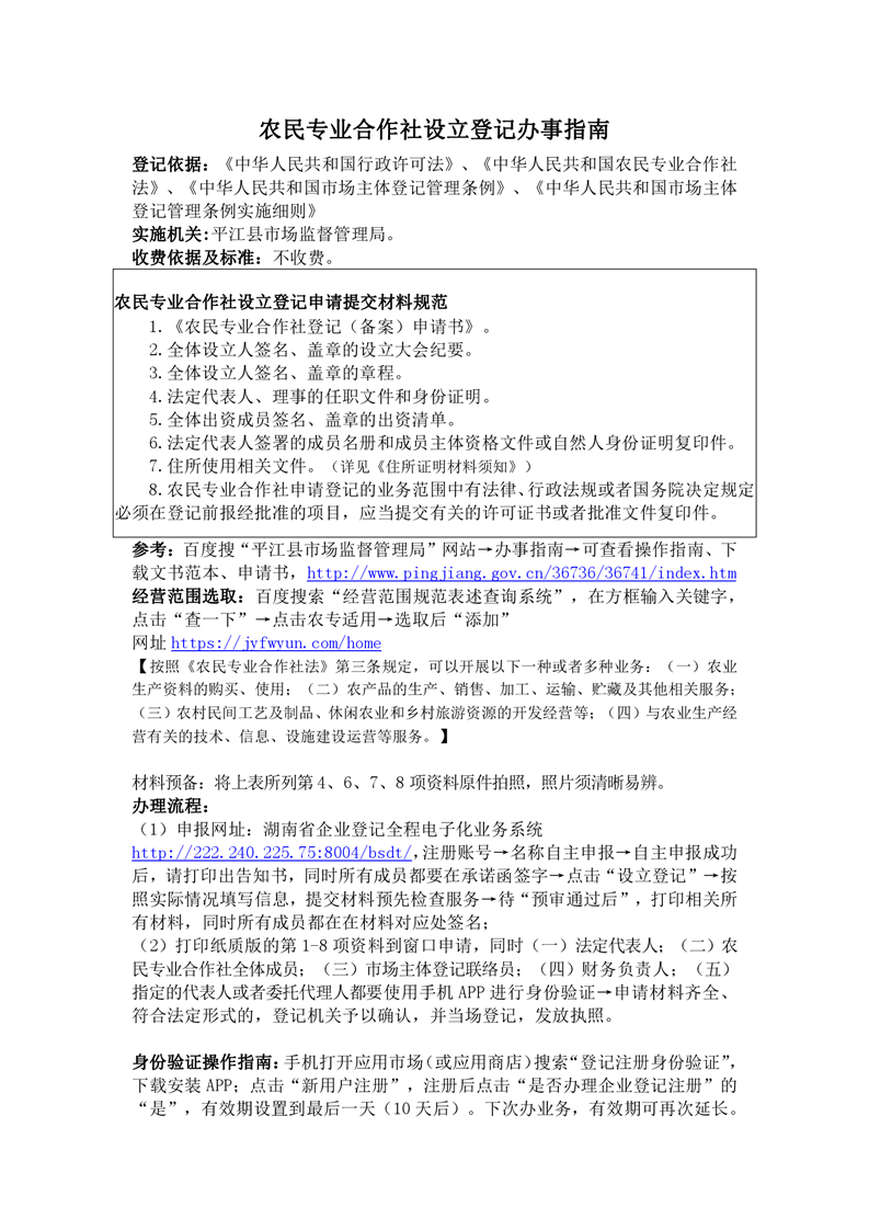
办事指南:农民专业合作社设立登记
详细信息
| 公开具体内容 |
文档下载处: ![]() ![]() |
||
基本信息
| 所属领域 | 食品药品监管 | ||
| 一级事项 | 行政审批 | 二级事项 | 食品生产经营许可服务指南 |
| 公开时限 | 信息形成或变更之日起20个工作日内 | 公开方式 | 主动 |
| 公开依据 | 《食品安全法》、《政府信息公开条例》、《关于全面推进政务公开工作的意见》、《食品药品安全监管信息公开管理办法》 | ||
| 公开主体 | 平江县市场监督管理局 | ||
| 公开层级1 | 县级 | 公开渠道和载体 | 政府网站,政务服务中心 |
- 详细信息
- 基本信息

