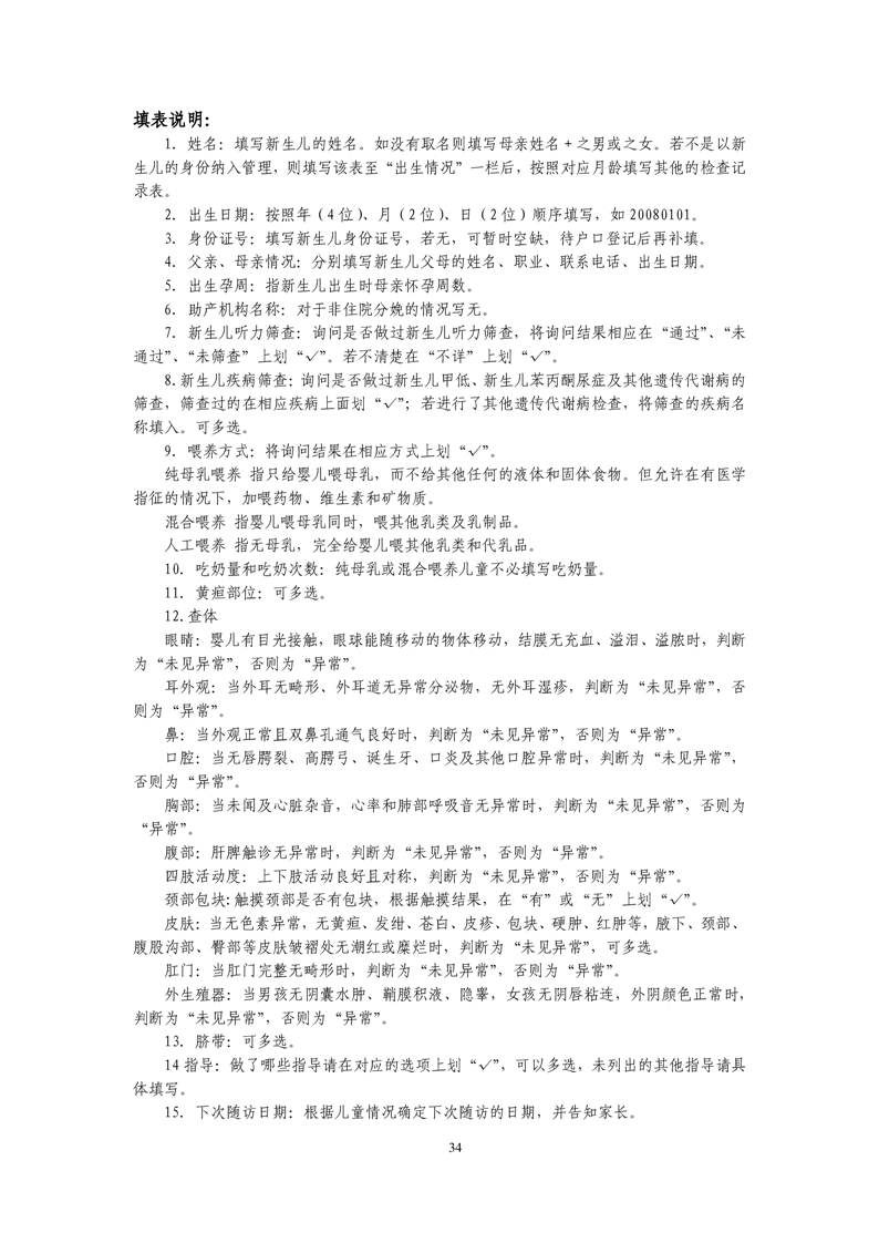
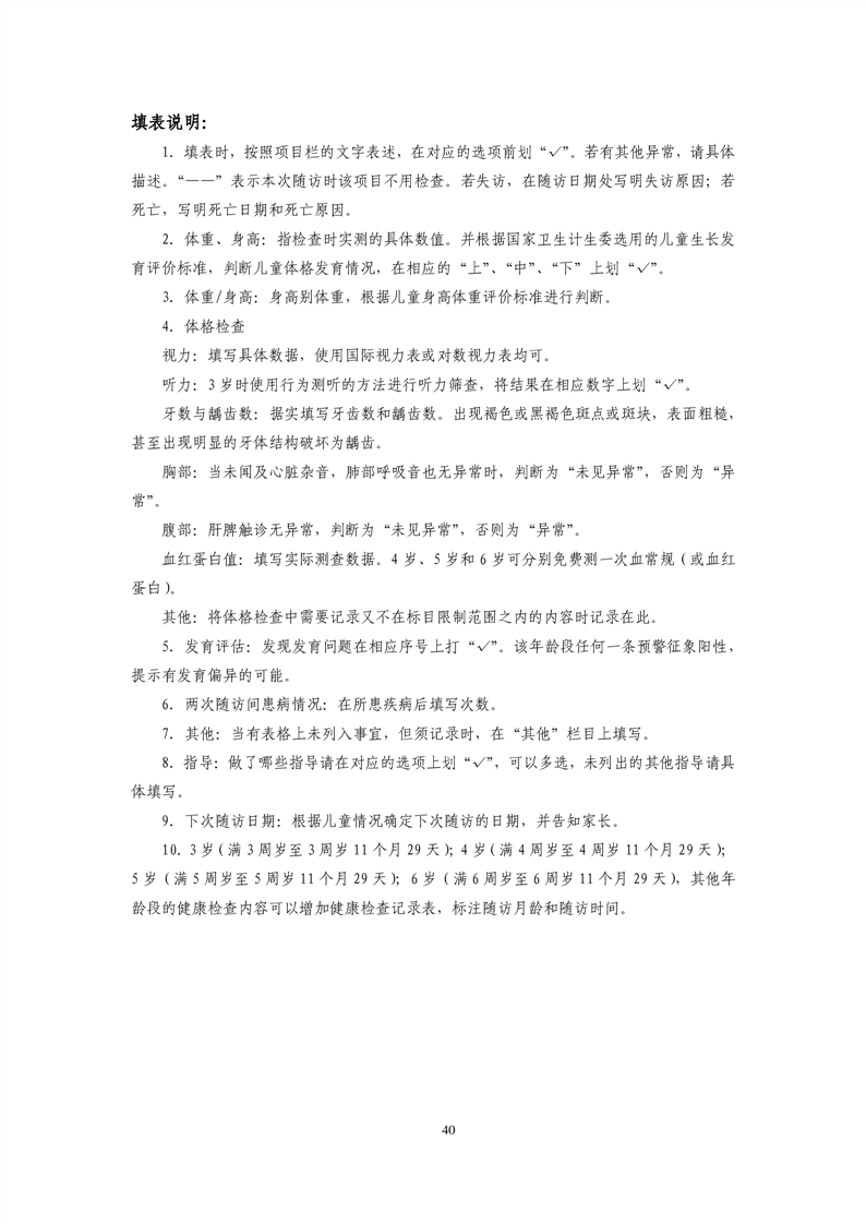
国家基本公共卫生服务规范(第三版)
详细信息
| 公开具体内容 |
![]() ![]() ![]() ![]() ![]() ![]() ![]() ![]() ![]() ![]() ![]() ![]() ![]() ![]() ![]() ![]() ![]() ![]() ![]() ![]() ![]() ![]() ![]() ![]() ![]() ![]() ![]() ![]() ![]() ![]() ![]() ![]() ![]() ![]() ![]() ![]() ![]() ![]() ![]() ![]() ![]() ![]() ![]() ![]() ![]() ![]() ![]() ![]() ![]() ![]() ![]() ![]() ![]() ![]() ![]() ![]() ![]() ![]() ![]() ![]() ![]() ![]() ![]() ![]() ![]() ![]() ![]() ![]() ![]() ![]() ![]() ![]() ![]() ![]() ![]() ![]() ![]() ![]() ![]() ![]() ![]() ![]() ![]() ![]() ![]() ![]() ![]() ![]() ![]() ![]() ![]() ![]() ![]() ![]() ![]() ![]() ![]() ![]() ![]() ![]()
|
||
基本信息
| 所属领域 | 卫生健康 | ||
| 一级事项 | 公共卫生服务 | 二级事项 | 健康管理 |
| 公开时限 | 自信息形成或者变更之日起20个工作日内予以公开 | 公开方式 | 主动 |
| 公开依据 | 《国家基本公共卫生服务规范(第三版)》、《关于做好2017年国家基本公共卫生服务项目工作的通知》、《关于做好2018年国家基本公共卫生服务项目工作的通知》 | ||
| 公开主体 | 平江县卫生健康局 | ||
| 公开层级1 | 县级 | 公开渠道和载体 | 政府网站 |
- 详细信息
- 基本信息



































































































