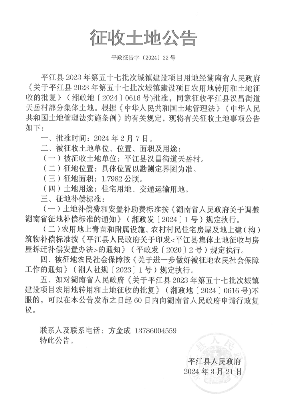
平江县2023年第五十七批次城镇建设项目征收土地公告
详细信息
| 公开具体内容 |
|
||
基本信息
| 所属领域 | 农村集体土地征收 | ||
| 一级事项 | 征地组织实施 | 二级事项 | 征收土地公告 |
| 公开时限 | 收到征地批准文件之日起10个工作日内公开。 | 公开方式 | 主动 |
| 公开依据 | 《土地管理法》、《征收土地公告办法》 | ||
| 公开主体 | 平江县人民政府 | ||
| 公开层级1 | 县级 | 公开渠道和载体 | 政府网站,社区、企事业单位、村公示栏(电子屏),征地信息公开平台 |
| 公开层级2 | 乡、村级 | 公开渠道和载体 | |
- 详细信息
- 基本信息
