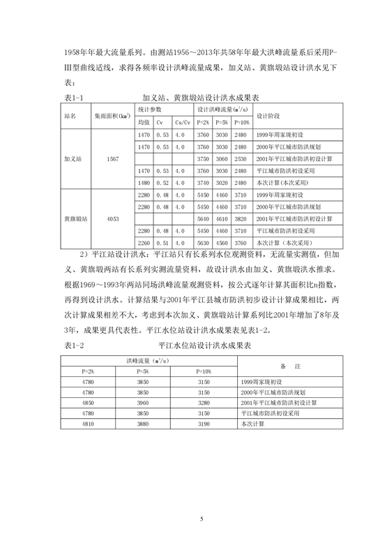
当前位置: 首页 > 公开领域 > 水利

平江县水利局2021年规划计划

详细信息

公开具体内容





































































































































































































































































基本信息

所属领域 水利
一级事项 公共服务 二级事项 水利规划
公开时限 信息形成或者变更之日起20个工作日内 公开方式 主动
公开依据 《中华人民共和国水法》《中华人民共和国政府信息公开条例》
公开主体 平江县水利局
公开层级1 县级 公开渠道和载体 政府网站
  • 详细信息
  • 基本信息