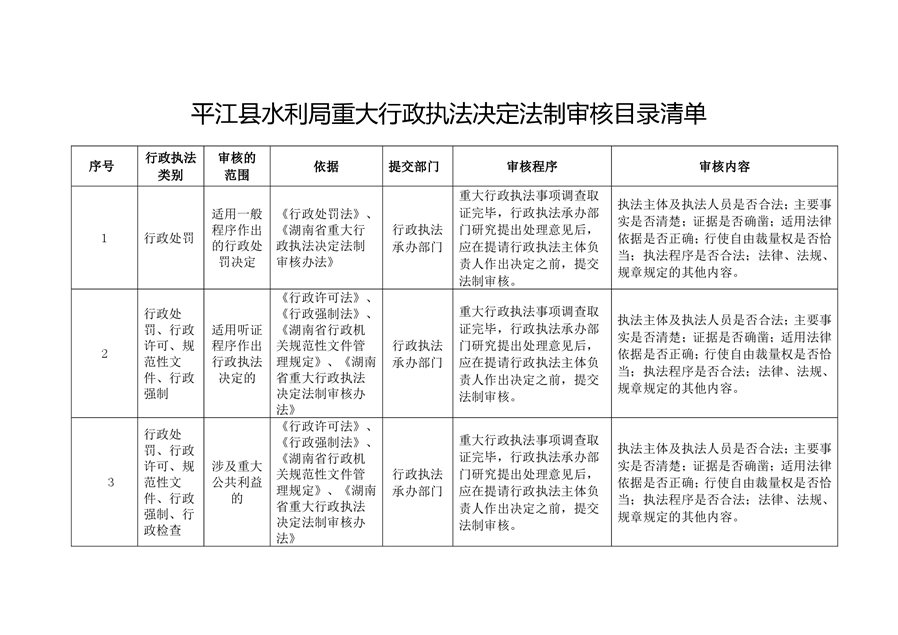
平江县水利局重大行政执法决定法制审核目录清单
详细信息
| 公开具体内容 |
![]() ![]() |
||
基本信息
| 所属领域 | 水利 | ||
| 一级事项 | 公共服务 | 二级事项 | 依法行政 |
| 公开时限 | 行政处罚的执法决定信息在执法决定作出之日起7个工作日内,其他信息形成或者变更之日起20个工作日内 | 公开方式 | 主动 |
| 公开依据 | 《中华人民共和国政府信息公开条例》《国务院办公厅关于全面推行行政执法公示制度全过程记录制度重大执法决定法制审核制度的指导意见》 | ||
| 公开主体 | 平江县水利局 | ||
| 公开层级1 | 县级 | 公开渠道和载体 | 政府网站 |
- 详细信息
- 基本信息

