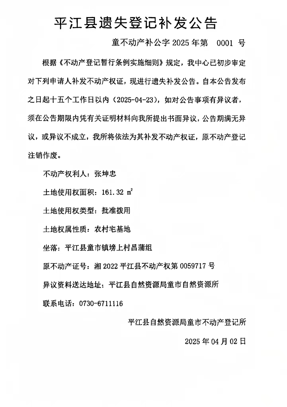
平江县遗失登记补发公告(张坤忠)
详细信息
| 公开具体内容 |
|
||
基本信息
| 所属领域 | 自然资源 | ||
| 一级事项 | 确权登记 | 二级事项 | 不动产登记 |
| 公开时限 | 实时公开 | 公开方式 | 主动 |
| 公开依据 | 《不动产登记暂行条例》《不动产登记暂行条例实施细则》《不动产登记资料查询暂行办法》《国家发展改革委财政部关于不动产登记收费标准等有关问题的通知》(发改价格规〔2016〕2559号) | ||
| 公开主体 | 童市镇人民政府 | ||
| 公开层级1 | 县级 | 公开渠道和载体 | 政府网站,公开查阅点,政务服务中心 |
- 详细信息
- 基本信息
