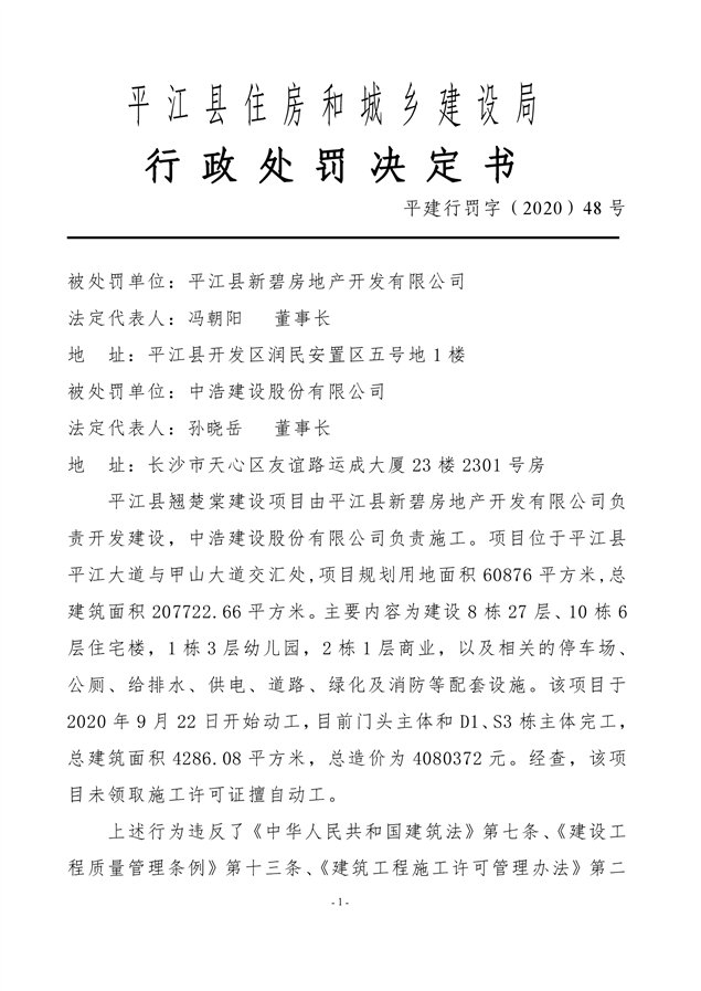
行政处罚决定书平建行罚字(2020)48号
详细信息
| 公开具体内容 |
|
||
基本信息
| 所属领域 | 城市综合执法 | ||
| 一级事项 | 违法建设 | 二级事项 | 未取得建设工程规划许可证或者未按照建设工程规划许可证的规定进行建设 |
| 公开时限 | 1.除处罚决定外其他内容:长期公开(动态调整); 2.处罚决定:20个工作日内。 | 公开方式 | 主动 |
| 公开依据 | 《中华人民共和国城乡规划法》 | ||
| 公开主体 | 平江县城市管理和综合执法局 | ||
| 公开层级1 | 县级 | 公开渠道和载体 | 政府网站,公开查阅点 |
- 详细信息
- 基本信息

