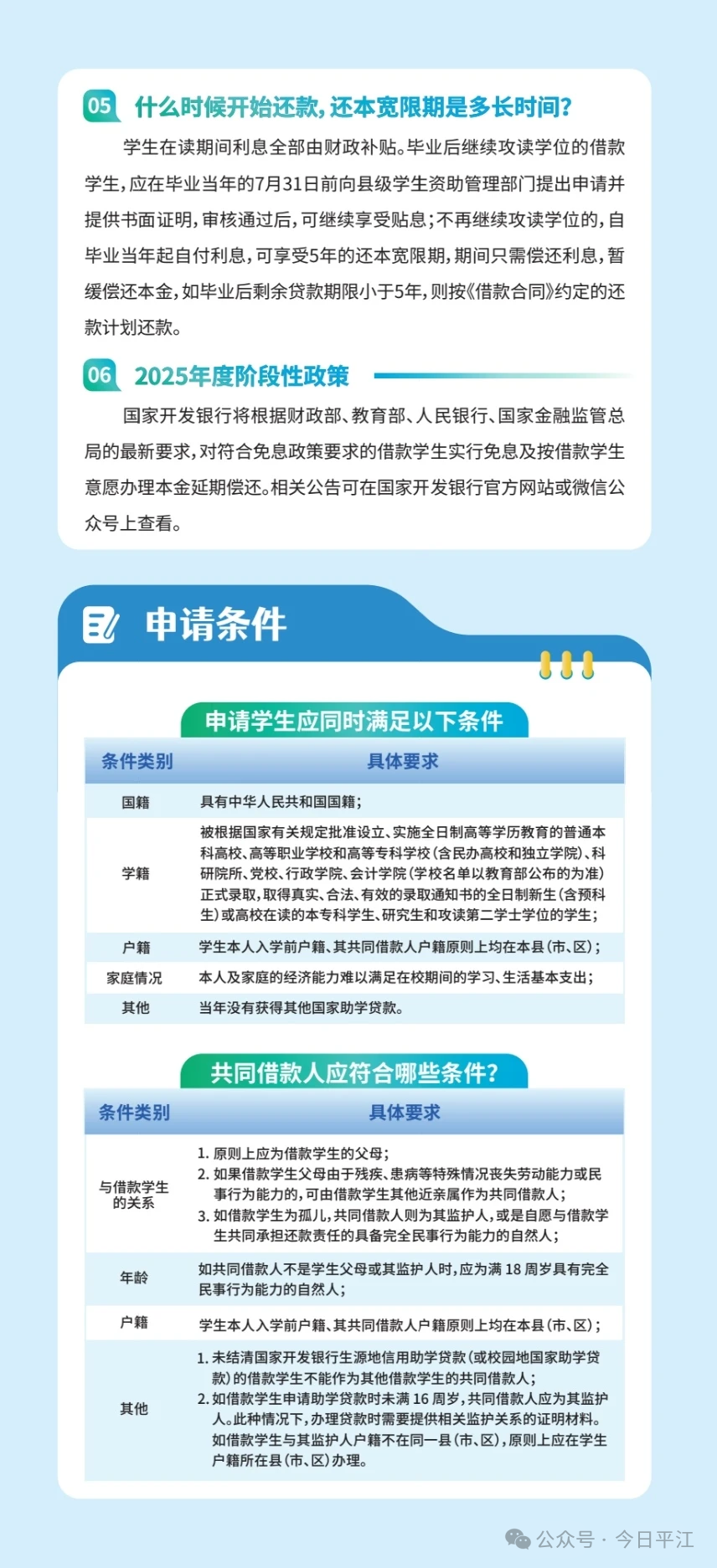
最高2.5万元/年!生源地信用助学贷款受理启动
详细信息
| 公开具体内容 |
2025年全省生源地 信用助学贷款受理工作启动啦! 生源地信用助学贷款 读书期间无需缴纳利息 全日制研究生 (含硕士研究生、博士研究生) 最高额度达25000元/年 全日制普通本专科学生 (含预科、高职、第二学士学位) 最高额度达20000元/年 有需要的同学 可登录国家开发银行学生在线系统 或通过“国家助学贷款”手机客户端申请 以下是2025年 生源地信用助学贷款 信息及操作指南 ↓↓↓
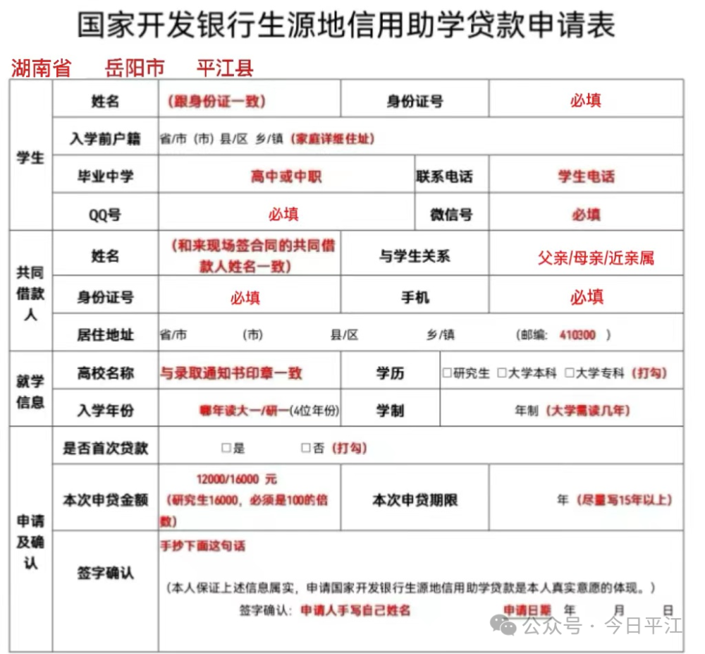
办理时间:生源地助学贷款一年办理一次,起止时间为7月3日——9月30日(工作日上班时间)。 办理地点:平江县教育局前栋1楼生源地助学贷款办理中心(三阳乡平源村)。 咨询热线:平江县教育局学生资助中心电话 6220890 申请表的填写注意事项: 下面这个申请表学生不能直接打印填写,要进入学生在线服务系统(https://sls.cdb.com.cn)申请、填写个人信息再导出表格。所有内容都要填,不能有空项,尤其是微信号,除承诺内容和签名必须手写外,其他都在网上填写。
注意:已进行预申请的学生导出时只有一张《申请表》;未通过预申请的导出时有两张表:《申请表》和《家庭经济困难认定表》。《申请表》除了承诺内容和签名外,全部网上填写不能手填;《认定表》可以手工填写,所有内容都要填,没有就写“无”。所有表格都不需要镇村盖章。 温馨提醒 开学前后往往是 电信、网络诈骗高发期 也请大家一定擦亮眼睛 避免上当! 无论遇到什么困难 请一定不要放弃读书 有梦的少年,加油! |
||
基本信息
| 所属领域 | 义务教育 | ||
| 一级事项 | 政策文件 | 二级事项 | 规范性文件 |
| 公开时限 | 信息形成或者变更之日起20个工作日内 | 公开方式 | 主动 |
| 公开依据 | 《中华人民共和国政府信息公开条例》 | ||
| 公开主体 | 平江县教育局 | ||
| 公开层级1 | 县级 | 公开渠道和载体 | 政府网站,两微一端 |
| 公开层级2 | 市级 | 公开渠道和载体 | |
| 公开层级3 | 市级 | 公开渠道和载体 | |
- 详细信息
- 基本信息







