47项!面向中小学生的全国性竞赛活动名单
详细信息
| 公开具体内容 |
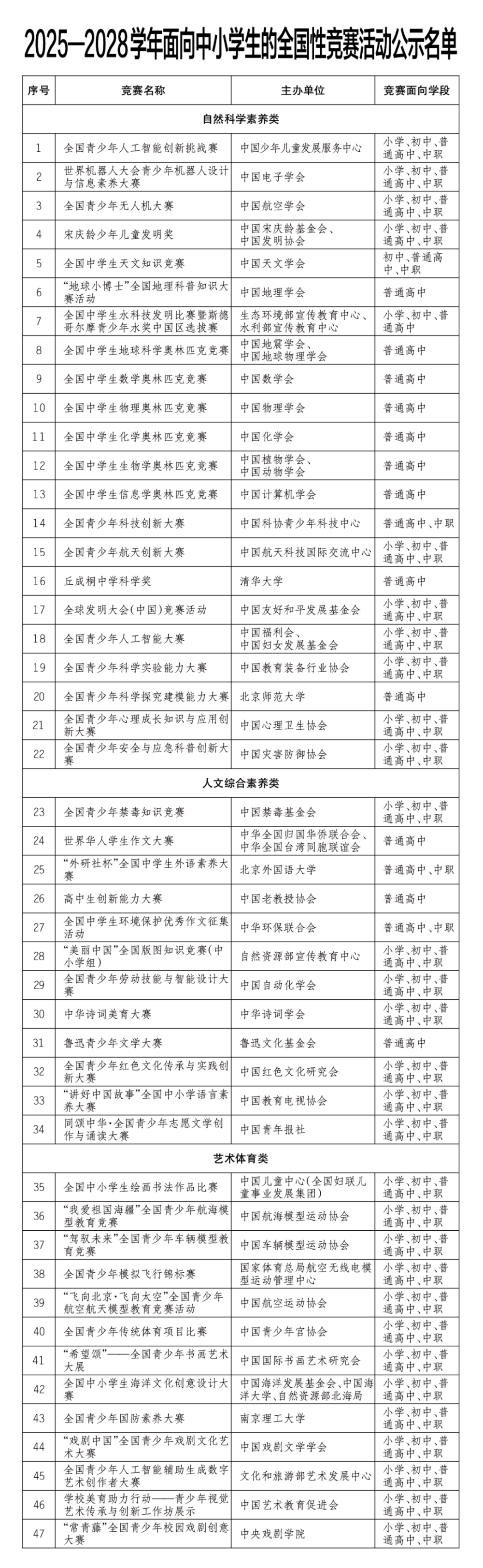
根据《教育部办公厅等四部门关于印发〈面向中小学生的全国性竞赛活动管理办法〉的通知》精神,由主办单位自主申报,经组织专家进行严格评审把关,拟确定全国青少年人工智能创新挑战赛等47项竞赛为2025—2028学年面向中小学生开展的全国性竞赛活动,即日起至9月17日进行公示。 本次公示的名单中,自然科学素养类竞赛活动包括全国青少年人工智能创新挑战赛、世界机器人大会青少年机器人设计与信息素养大赛、全国青少年无人机大赛、宋庆龄少年儿童发明奖等22项;人文综合素养类竞赛活动包括全国青少年禁毒知识竞赛、世界华人学生作文大赛、“外研社杯”全国中学生外语素养大赛、高中生创新能力大赛等12项;艺术体育类包括全国中小学生绘画书法作品比赛、“我爱祖国海疆”全国青少年航海模型教育竞赛、“驾驭未来”全国青少年车辆模型教育竞赛、“飞向北京·飞向太空”全国青少年航空航天模型教育竞赛活动等13项。 教育部要求,2025—2028学年面向中小学生开展的全国性竞赛活动举办时间原则上为2025年9月至2028年8月,在此期间每学年举办不得超过1次,累计不超过3次。
|
||
基本信息
| 所属领域 | 义务教育 | ||
| 一级事项 | 招生管理 | 二级事项 | 招生政策 |
| 公开时限 | 信息形成或者变更之日起20个工作日内 | 公开方式 | 主动 |
| 公开依据 | 《中华人民共和国政府信息公开条例》《教育部关于进一步做好小学升入初中免试就近入学工作的实施意见》《教育部关于推进中小学信息公开工作的意见》 | ||
| 公开主体 | 平江县教育局 | ||
| 公开层级1 | 县级 | 公开渠道和载体 | 政府网站,两微一端,广播电视,纸质媒体,公开查阅点,社区、企事业单位、村公示栏(电子屏) |
- 详细信息
- 基本信息
