最高1.6万!平江生源地信用助学贷款7月15日起可申请
详细信息
| 公开具体内容 |
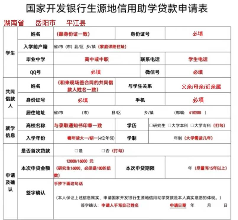
一、申请条件 平江县国家开发银行生源地信用助学贷款(以下简称“生源地助学贷款”)的申请对象为户籍在平江县的家庭经济困难的全日制本、专科生、研究生和预科生(新生和在校生均可申请)。 生源地助学贷款覆盖所有教育部门认可的高校、科研院所、党校、行政学院、会计学院等培养单位(学校名单以教育部公布的为准)。 按照国家相关规定,参加自学考试、成人高考等非全日制学生以及当年在高校获得了国家助学贷款的学生不能申请生源地助学贷款。 借款学生必须有共同借款人,共同借款人和借款学生共同承担还款责任。 (一)申请学生应具备的条件 1.具有中华人民共和国国籍; 2.诚实守信,遵纪守法; 3.已被根据国家有关规定批准设立、实施高等学历教育的全日制普通本科高校、高等职业学校和高等专科学校(含民办高校和独立学院)、科研院所、党校、行政学院、会计学院(学校名单以教育部公布的为准)正式录取,取得真实、合法、有效的录取通知书的全日制新生(含预科生)或高校在读的本专科学生、研究生(含硕士研究生和博士研究生)和第二学士学生; 4.学生本人入学前户籍、共同借款人户籍均在平江县; 5.家庭经济困难,所能获得的收入不足以支付在校期间完成学业所需的基本费用; 6.学生当年没有获得国家开发银行高校助学贷款或其他金融机构经办的国家助学贷款。提示:初中起点的五年制高职院校最后两年才能贷款。继续教育学院、技师学院、成人教育、自学考试、免费医学生、公费师范生不能贷款。出国留学生不能申请贷款。 (二)共同借款人应具备的条件 共同借款人户籍与学生本人入学前户籍均在平江县。共同借款人原则上应为借款学生父母。共同借款人为学生父母时,不做年龄限制。 如借款学生父母由于残疾、患病等特殊情况丧失劳动能力或民事行为能力的,可由借款学生其他近亲属作为共同借款人。 如借款学生为孤儿,共同借款人则为其他法定监护人、或自愿与借款学生共同承担还款责任的具备完全民事行为能力的自然人。 如共同借款人不是借款学生父母或其监护人时,年龄应在18周岁(含)以上,且具有完全民事行为能力。 未结清国家开发银行生源地信用助学贷款(或高校助学贷款)的借款学生不能作为其他借款学生的共同借款人。 如借款学生申请助学贷款时未满16周岁,共同借款人应为其监护人。此种情况下,办理贷款时需要提供相互监护关系的证明材料。 二、贷款额度、期限、利率 (一)贷款额度 本、专科生(含第二学士学位、高职学生、预科生)贷款额度每人每学年不超过12000元,不低于1000元;研究生及以上学历贷款额度每人每学年不超过16000元,不低于1000元(贷款金额必须是100的倍数)。学生申请的国家助学贷款优先用于支付在校期间学费和住宿费,超过部分可用于弥补日常生活费。学生应根据实际情况申请贷款额度。 (二)贷款期限 贷款期限原则上按全日制本专科学制年限(在校生按学制剩余年限)加15年确定,最长不超过22年。(如:四年制本科一年级最长期限4+15=19年,本科二年级3+15=18年)。提示:按照相关规定,生源地贷款不得展期(即签订合同后贷款期限不能更改),所以申请贷款时请根据自身情况选择合适的贷款期限。要想无后顾之忧贷款期限选择15年以上最为稳妥,经济条件允许的情况下任何时候都可以进行提前还款。 (三)贷款利率 执行中国人民银行授权全国银行间同业拆借中心发布的同期五年期以上贷款市场报价利率LPR5Y-30个基点(即LPR5Y-0.3%)。每年12月21日根据最新LPR5Y调整一次。 (三)贴息政策 根据国家相关规定,借款学生在校期间的利息全部由财政补贴。毕业当年的8月16日起自付利息,按年计收,年底支付;正常学制毕业5年内只要支付利息,不要偿还本金,毕业后第6年开始按合同约定的贷款期限分年度偿还本金(毕业当年为第一年)。毕业后在还款期内继续攻读学位的,向平江县教育局资助中心提供书面证明(录取通知书或其他证明材料),审核通过后,可继续享受财政贴息,但贷款期限不延长。 三、申报材料 1.初次申请所需材料(首贷)。本人及共同借款人各自的户口簿原件、各自的身份证原件、录取通知书原件(非大一或研一新生应为学生证原件或教育部学信网学籍在线验证报告)、贷款申请表(网上填写并导出打印)、没有预申请的学生需导出并填写《家庭经济困难学生认定申请表》(系统会显示是否通过预申请,此表可以手写,无需到镇村盖章)。提示:临时身份证可以办理助学贷款,身份证超过有效期不能办理,电子身份证不能办理。 2.再次申请所需材料(续贷)。学生或共同借款人身份证原件、贷款申请表。 四、申报及办理程序申贷流程:用户注册、在线申请(学生完成)——现场审查、签订合同(教育局完成)——回执录入(10月10前高校完成) 1.学生个人网上注册申请。首贷学生需在国家开发银行生源地信用助学贷款学生在线服务系统网站(https://sls.cdb.com.cn)注册个人信息、录入申请信息、完善相关资料(证件照片不用上传)、提交贷款申请、导出《申请表》、打印并手写承诺与签名(建议用IE和谷歌浏览器);续贷学生需登陆学生在线服务系统更新个人及共同借款人相关信息,再提出续贷申请,按照系统提示填写续贷申明后,打印《申请表》并签字。 2.到教育局现场签署合同。带上第三点申报材料原件到教育局签订贷款合同。《借款合同》待国家开发银行湖南省分行审批通过后生效。首贷:借款学生和共同借款人须同时到场(要现场电子签名和拍照,上传两人合影)。注意:申请表上填写的共同借款人和到现场签订合同的共同借款人须是同一人。续贷:借款学生或共同借款人任一人到现场签署合同,或在网上采取远程续贷方式进行办理。远程续贷时,借款学生登陆学生在线服务系统完成身份认证后,直接线上签订续贷合同,待教育局资助中心完成贷款审查后,学生收到回执验证码短信,再次登陆学生在线服务系统查看并打印电子合同和贷款《受理证明》。 3.高校录入回执。教育局现场为学生打印加盖电子公章的《受理证明》和《借款合同》,10月10日前学生将《受理证明》交到高校资助中心。高校资助中心老师根据受理证明,登陆国家开发银行生源地助学贷款信息管理系统,录入学生学费和住宿费欠缴金额。如贷款学生没有按时向高校上交《受理证明》,高校没有在规定时间内录入信息,则贷款合同无效。 提示:①生源地贷款并非当场发放,也不发放至本人银行卡,而是将贷款资金划付至借款学生就读高校的银行账户,学校再根据你的学费与住宿费进行划除。贷款发放时间大约在11月份,学生可以登陆学生在线服务系统查询生源地贷款受理进度,出现“审批”字样,表示贷款合同已复核,接下来是省开行的工作,不会影响贷款,无需担心。将学生合同上自动生成的助学贷款账户与本人I类银行卡绑定,贷款到账后可将余额提取到银行卡作生活费。需要贷款的学生尽量先别缴纳学费,以免增加后续程序。②续贷如需更换共同借款人,请学生和新的共同借款人带上证件一同前往教育局变更。③建议学生在打印社或借用村部电脑完成网上注册申请,再到现场签订合同,以免人员过多,等候时间过长(如已完成注册申请,现场办理时间大约10分钟)。 五、如何还款 1.正常还款。 正常还款是指按生源地信用助学贷款合同约定的时间和金额归还贷款本金和利息。 2.提前还款。还款方式有两种:①网上还款。提前还款前,借款人需登录学生在线服务系统提交申请,申请无需县级资助中心或开发银行审批,提交申请后按提示进行还款即可。②到教育局还款。学生到平江县教育局学生资助管理中心用“助学贷款还款专用POS机”刷卡刷微信还款。提示:无需到国家开发银行现场还款,助学贷款工作人员不得以任何理由要求学生以现金方式还款。 六、办理时间和办理地点 1.办理时间。生源地助学贷款一年办理一次,起止时间为7月15日--9月30日。(每周一至周五上午8:00-12:00,下午2:00-5:30)。 2.办理地点。平江县教育局前栋1楼生源地助学贷款办理中心。(三阳乡平源村) 七、特别提醒 (一)借款学生应认真阅读借款合同,切实履行各项义务。 (二)如国家相关政策发生调整,按新的政策执行。已办理相关贷款手续的,按原政策执行。 (三)国家开发银行及各级资助中心有权不经借款学生同意按照有关规定公布和使用借款学生个人信息以及借款学生贷款违约信息。 ★(四)借款学生个人信息和借款学生贷款违约信息将被录入全国联网的人民银行个人征信系统。若出现违约行为,征信系统内会产生不良信用记录,将影响借款人的就业、出国、办信用卡、车贷、房贷、评优、提干等。 (五)借款学生应在还款后及时登录“学生在线服务系统”查询还款结果,防止出现问题。 (六)如借款学生及共同借款人的联系电话、就业信息、住址等重要信息发生变更,请务必登陆学生在线服务系统进行更新。 (七)如借款学生的高校名称、入学年份、学制、毕业年份等重要信息发生变更或学籍信息发生异动(升学、休学、退学等),请务必携带相关证明材料及时前往平江县教育局资助中心办理就学信息变更与还款计划变更。 详情可查询学生在线服务系统https://sls.cdb.com.cn 国家开发银行助学贷款咨询热线:95593 平江县教育局学生资助中心电话:6220890 附件1:国家开发银行生源地信用助学贷款申请表(样表) 附件2:生源地助学贷款首贷注册申请操作指南 平江县教育局 二○二三年七月 附件1:特别提醒:下面这个申请表学生不能直接打印填写,要进入学生在线服务系统申请、填写个人信息再导出表格。所有内容都要填,不能有空项,尤其是微信号,除承诺内容和签名必须手写外,其他都在网上填写。
附件2:生源地助学贷款首贷注册申请操作指南 一、用电脑打开浏览器,访问http://www.csls.cdb.com.cn或https://sls.cdb.com.cn ,进入国家开发银行生源地助学贷款学生在线服务系统网站页面。 二、注册(按指引填写好相关信息)。如系统提示该学生已经存在,用学生身份证号直接登录系统。 三、点击登录进入“生源地助学贷款学生在线服务系统”,点击首页左侧“贷款申请”,点击“资料完善”。 1. 选择:湖南省 岳阳市 平江县学生资助服务中心。 2. 完善借款学生信息:所有选项都要填,不留空,贷款人身份证照片不用上传。 3. 完善就学信息:证件照片不用上传。 四、点“申请贷款”。如果显示“预申请未通过”,不用担心,继续往后完善资料。 1. 填写共同借款人信息:身份证照片不用上传。 2. 点击“申请贷款”——点击“导出贷款申请表”。 3. 下载——打开下载好的文档,查看信息是否正确——打印。 注意:已进行预申请的学生导出时只有一张《申请表》;未通过预申请的导出时有两张表:《申请表》和《家庭经济困难认定表》。《申请表》除了承诺内容和签名外,全部网上填写不能手填;《认定表》可以手工填写,所有内容都要填,没有就写“无”。所有表格都不需要镇村盖章。 |
||
基本信息
| 所属领域 | 义务教育 | ||
| 一级事项 | 政策文件 | 二级事项 | 规范性文件 |
| 公开时限 | 信息形成或者变更之日起20个工作日内 | 公开方式 | 主动 |
| 公开依据 | 《中华人民共和国政府信息公开条例》 | ||
| 公开主体 | 平江县教育局 | ||
| 公开层级1 | 县级 | 公开渠道和载体 | 政府网站,两微一端 |
- 详细信息
- 基本信息
