当前位置: 首页 > 公开领域 > 义务教育

梅仙学区2023年部门预算编制说明

详细信息

公开具体内容






















































基本信息

所属领域 义务教育
一级事项 财务信息 二级事项 财务信息
公开时限 信息形成或者变更之日起20个工作日内 公开方式 主动
公开依据 《中华人民共和国政府信息公开条例》
公开主体 平江县教育局
公开层级1 县级 公开渠道和载体 公开查阅点,政府网站
  • 详细信息
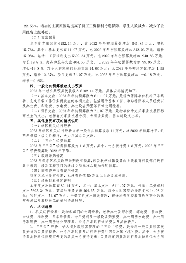
  • 基本信息