当前位置:首页 > 专题 > 优化营商环境 > 政策文件

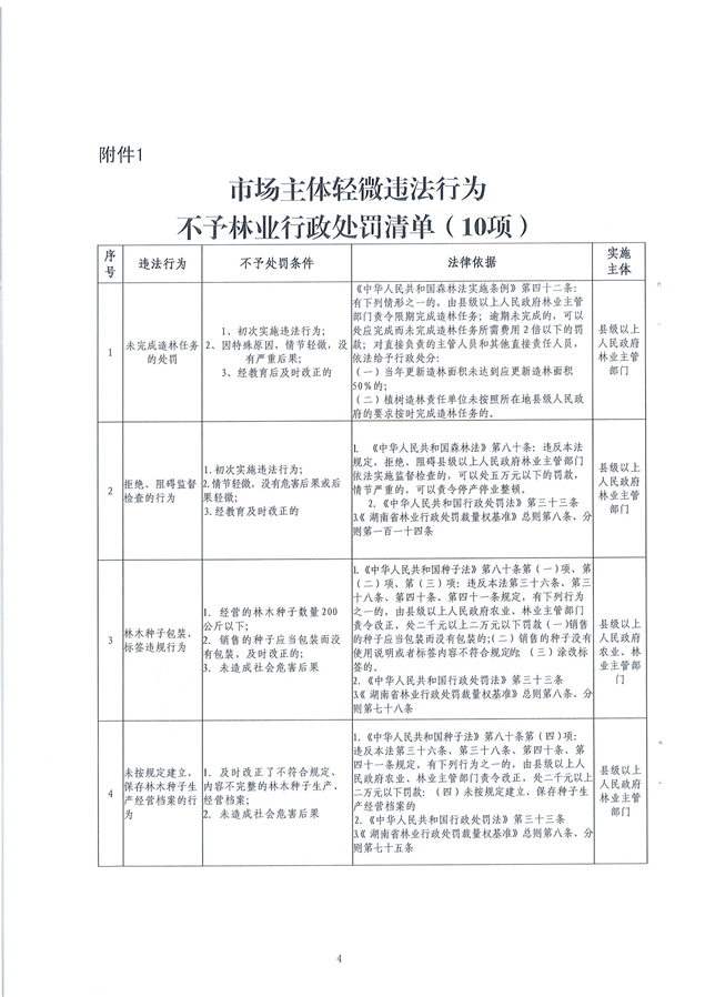
平江林业局办公室关于印发《市场主体轻微违法行为不予林业行政处罚清单》《市场主体一般违法行为从轻减轻林业行政处罚清单》的通知

来源:县林业局 2021-11-05 16:02
| | | |