好消息,好消息,好消息!不用等“双十一”来天岳广场就“购”了!
为积极提振我县消费市场活力,扩大内需,11月1日至3日,我县在天岳广场举办2024“月季有约·惠购平江”之消费品以旧换新惠民促销活动。
现场促销氛围火热,全县34家家电、家装厨卫经销商齐聚天岳广场精心布展。各商家积极推介自家产品,耐心地为消费者讲解消费品以旧换新活动的补贴范围、补贴额度以及消费券领取方法。
让我们一起来看看都有哪些优惠活动:
1、家电以旧换新
家电以旧换新补贴范围涉及2级及以上能效或水效标准的冰箱(含冷柜、冰吧)、洗衣机(含洗烘一体机、干衣机)、电视(含投影仪)、空调(含挂壁式空调、立柜式空调、中央空调风管机、中央空调多联机、中央空调天花机)、电脑(含台式机、笔记本电脑)、热水器(含壁挂炉、电热水器、小厨宝)、家用灶具(含电磁炉、集成灶)吸油烟机等8类家电产品。
消费者可享受以上8类产品销售(成交)价格的15%补贴,对购买1级及以上能效或水效标准的产品,额外再给予产品销售(成交)价格5%的补贴。没有规定能效或水效的产品补贴标准为产品销售(成交)价格的15%。全国范围内每位消费者每类产品可补贴1件,每件补贴不超过2000元。
活动参与商户名单

2、家装厨卫换新
1.住宅升级和厨卫改造产品(15类):饰面砖、地板、墙板、套装门、床、床垫、汐发、橱柜、衣柜、书柜、餐桌(椅)、书桌(椅)、淋浴器、灯具、洁具。
2.智能家居产品(22类):蒸(烤)机、微波炉、消毒柜、洗碗机、净水器、软水机、扫地机器人、取尘器、洗地机、空气净化器(新风机)、垃圾处理器、智能门锁、智能门窗、智能窗帘、智能音箱、智能马桶(盖)、智能家用监控、智能照明、智能床(智能床垫)、智能桌椅(含智能按摩椅、智能沙发)、智能健身设备、智能服务机器人。
3.适老化改造产品(13类):呼吸机、雾化器、制氧机、多功能护理床、移位助行器、紧急呼叫器、无障碍扶手、手动轮榜、电动轮榜、助听器、烟感/燃气火灾报警器、智能药箱、定位器。
上述商品按照购置发票总额给予15%一次性补贴,每位消费者每类商品限申请1次补贴,每类商品补贴金额不超过2000元。每位消费者补贴金额总计不超过3万元。补贴金额按向上取整,单位精确到元(如70.15元,补贴全额计算为71元)。
以上产品不包括国家家电以旧换新明确的8大类:冰箱(含冷柜、冰吧)、洗衣机(含洗烘一体机、干衣机)、电视(含投影仪)、空调(含挂壁式空调、立柜式空调、中央空调风管机、中央空调多联机、中央空调天花机)、电脑(含台式机、笔记本电脑)、热水器(含壁挂炉、电热水器、小厨宝)、家用灶具(含电磁炉、集成灶)、吸油烟机等8类家电产品。
4.灾后重建产品:根据《湖南省超长期特别国债资金支持消费品以旧换新实施方案》的通知(湘政办发(2024)29号),资兴市、平江县、汨罗市、永兴县、湘阴县、华容县、沅陵县、湘潭县等受灾严重县市,经所在县市人民政府审核公示后纳入名单的受灾户和受灾人员,购买住宅升级和厨卫改造、智能家居、适老化改造产品补贴比例提高到25%,每位消费者每类商品限申请1次补贴,补贴金额不超过2200元。因灾受损的住房重新装修、因灾易地搬迁的住房装修,每户家庭可根据装修发票金额给予15%一次性补贴,最高不超过1万元,每位消费者补贴金额总计不超过3.3万元。
商品购置发票总额、装修发票金额均为发票价税合计金额。
活动参与商户名单

此次消费品以旧换新惠民促销活动,除了在天岳广场开设的家电、家装厨卫专区外,还有线上的汽车报废更新与汽车置换、电动自行车以旧换新活动,一起来了解。
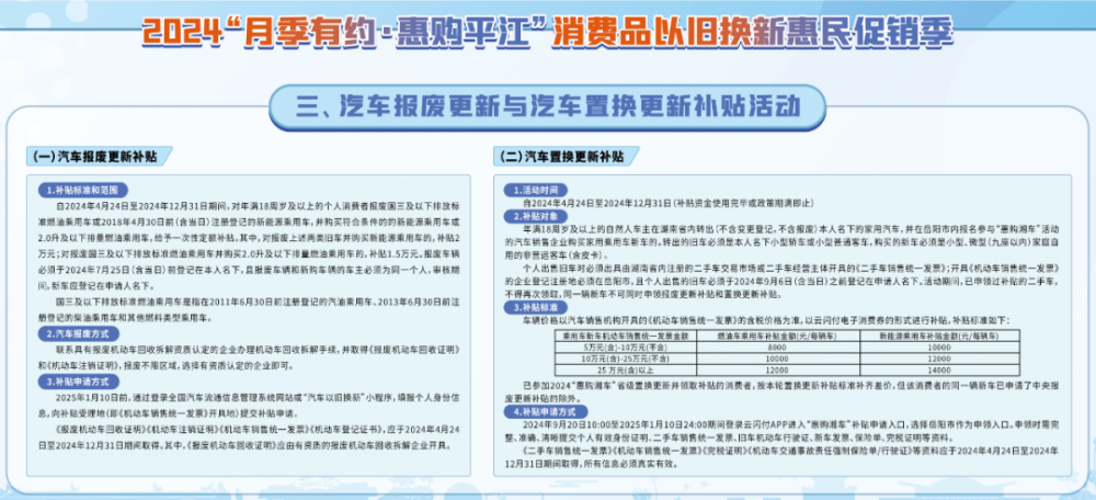
3、汽车报废更新与汽车置换更新补贴

4、电动自行车以旧换新

此次消费品以旧换新活动是政府推出的一项惠民举措。消费者可通过云闪付APP进入“湖南节能家电”小程序,进行线上实名认证,完成资格核验后领取家电补贴卷,在参与企业购买补贴范围内的家电产品,按产品销售价格享受相关比例折扣。补贴时间为:1.汽车类:4月24日至12月31日。2.家电类、电动自行车类:9月6日至12月31日。3.家装厨卫类:7月1日至12月31日。(补贴资金使用完毕或政策期满即止)。
旧物不闲置,换新正当时,转发提醒身边有需要的朋友吧!(邓婷)