当前位置:
首页
>
政府信息公开
>
乡镇街道
>
童市镇
>
政府信息公开年度报告
索 引 号:115/2023-2030645
发布机构:童市镇
生成日期:2023-01-20 08:49:59.0
公开日期:2023-01-20
公开方式:政府网站
公开范围:全部公开
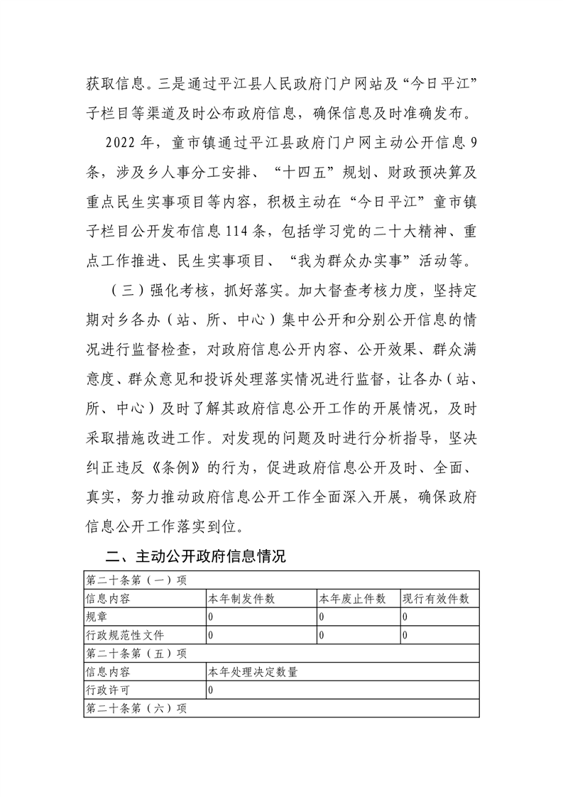
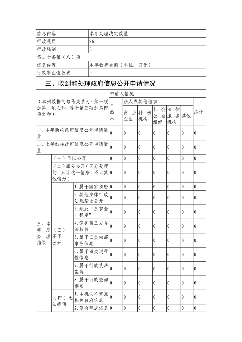
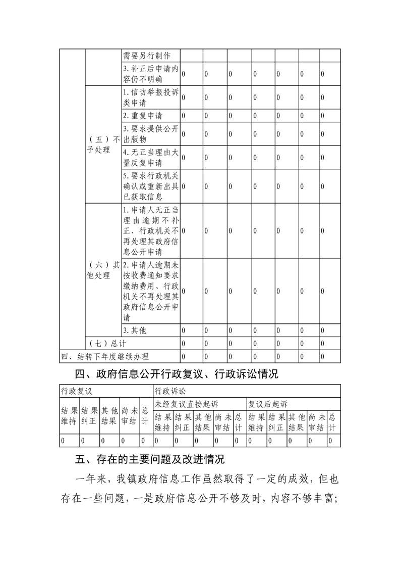
平江县童市镇2022年政府信息公开工作年度报告
来源:童市镇
2023-01-20 08:49
|
|
|
|