当前位置:
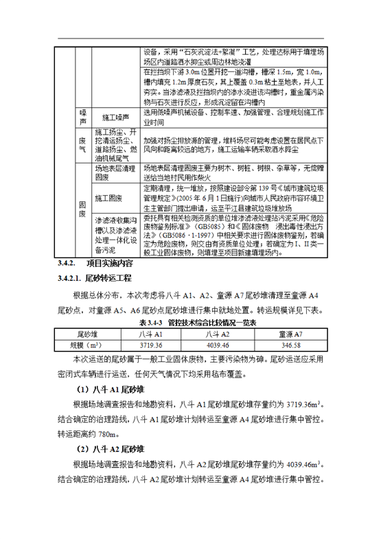
首页
>
政府信息公开
>
乡镇街道
>
三阳乡
>
其他信息
索 引 号:119/2021-1824654
发布机构:三阳乡
生成日期:2021-06-08 21:57:20.0
公开日期:2021-06-08
公开方式:政府网站
公开范围:全部公开
平江县三阳乡甲山村八斗、童源历史遗留金矿尾砂污染管控工程环境影响报告书征求意见稿.pdf
来源:三阳乡
2021-06-08 21:57
|
|
|
|