当前位置:
首页
>
政府信息公开
>
乡镇街道
>
板江乡
>
财政信息
索 引 号:122/2020-1705507
发布机构:板江乡
生成日期:2020-05-29 15:51:08.0
公开日期:2020-05-29
公开方式:政府网站
公开范围:全部公开
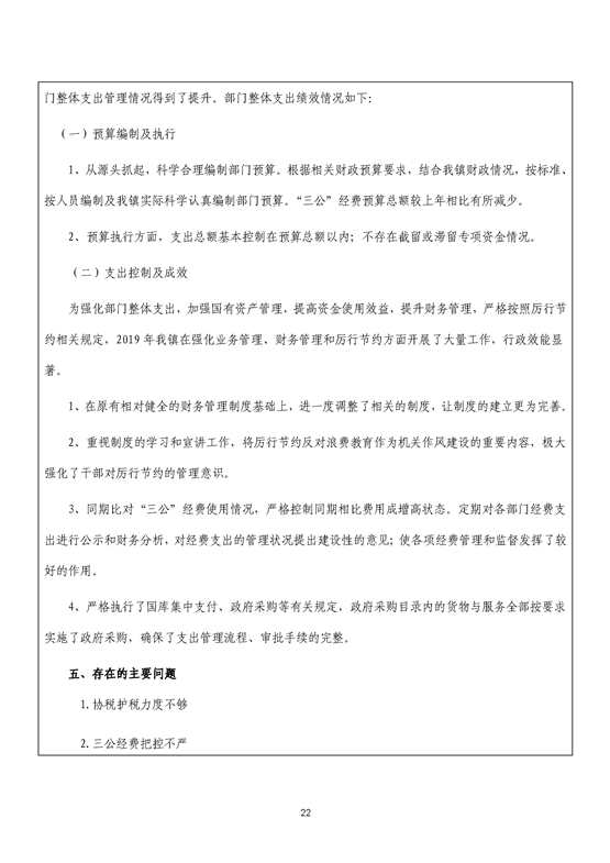
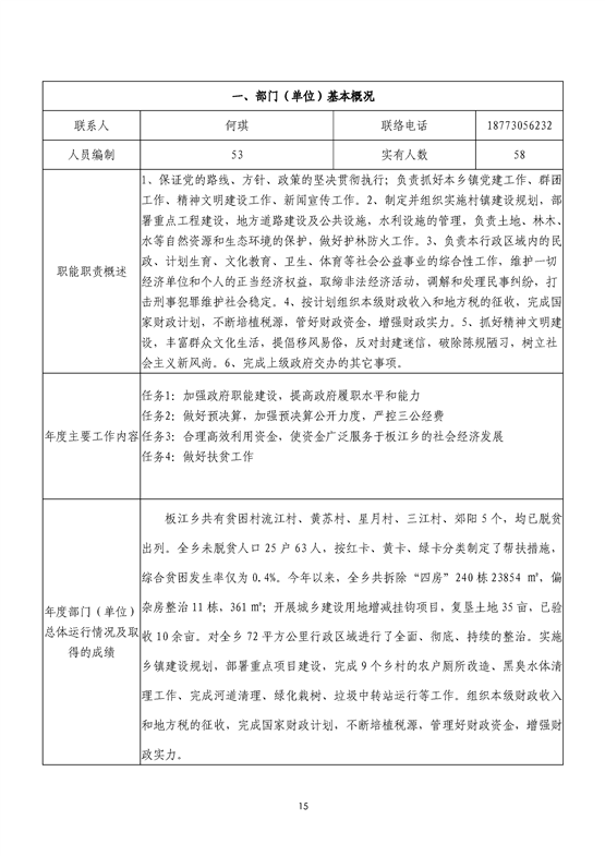
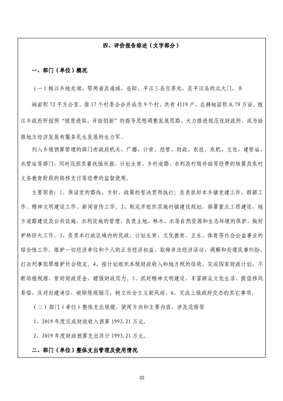
平江县2019年板江乡绩效自评
来源:板江乡
2020-05-29 15:51
|
|
|
|