当前位置:
首页
>
政府信息公开
>
乡镇街道
>
板江乡
>
财政信息
索 引 号:122/2021-1887689
发布机构:板江乡
生成日期:2021-11-15 09:38:48.0
公开日期:2021-11-15
公开方式:政府网站
公开范围:全部公开
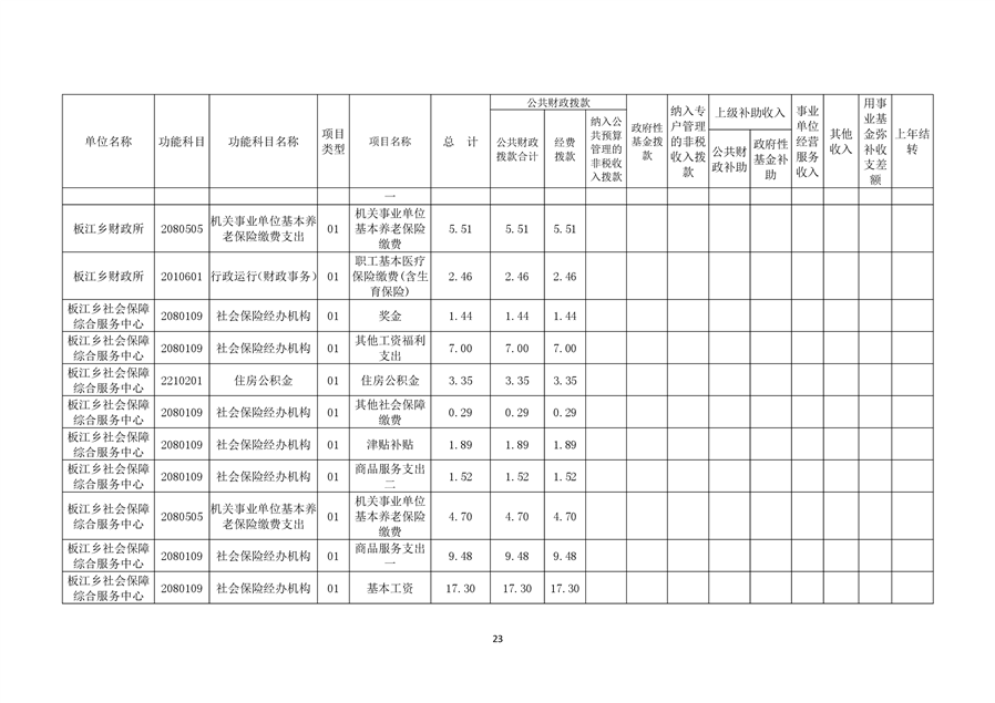
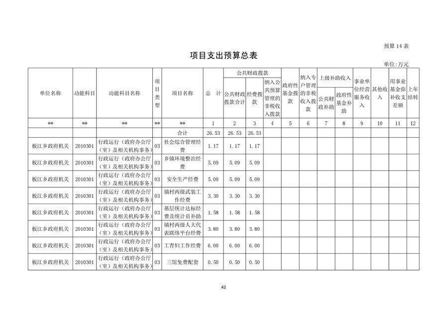
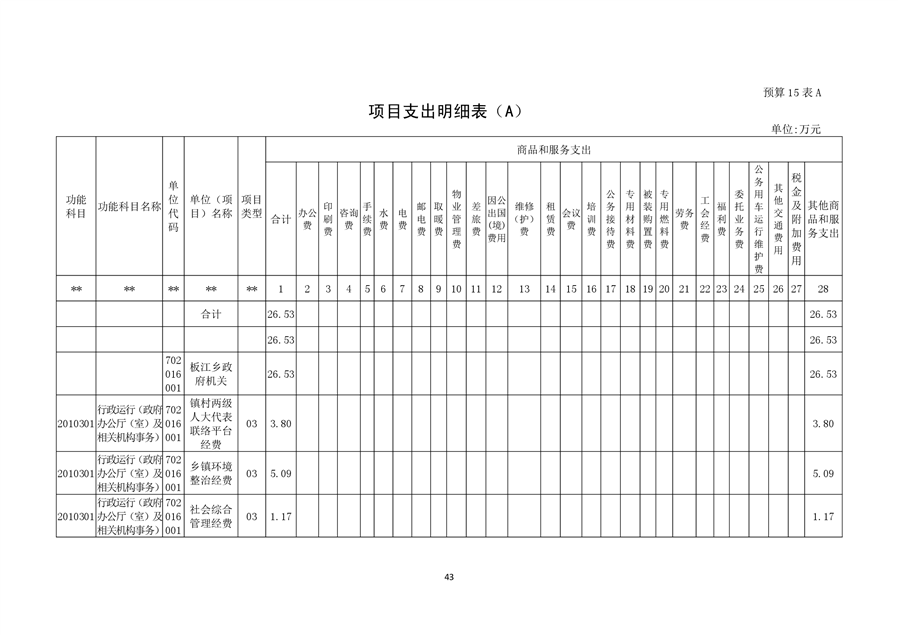
平江县板江乡2022年度部门预算及预算目标绩效编制公示
来源:板江乡
2021-11-15 09:38
|
|
|
|