当前位置:
首页
>
政府信息公开
>
乡镇街道
>
板江乡
>
财政信息
索 引 号:122/2022-1990176
发布机构:板江乡
生成日期:2022-09-23 14:56:33.0
公开日期:2022-09-23
公开方式:政府网站
公开范围:全部公开
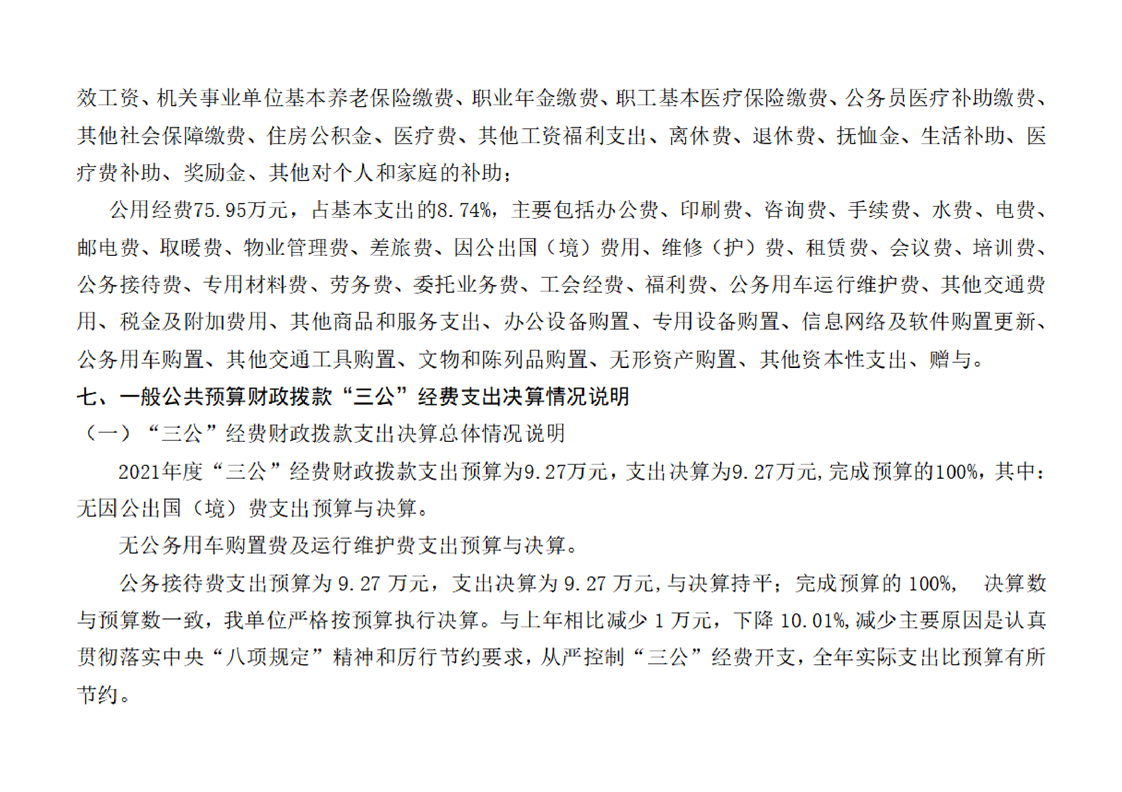
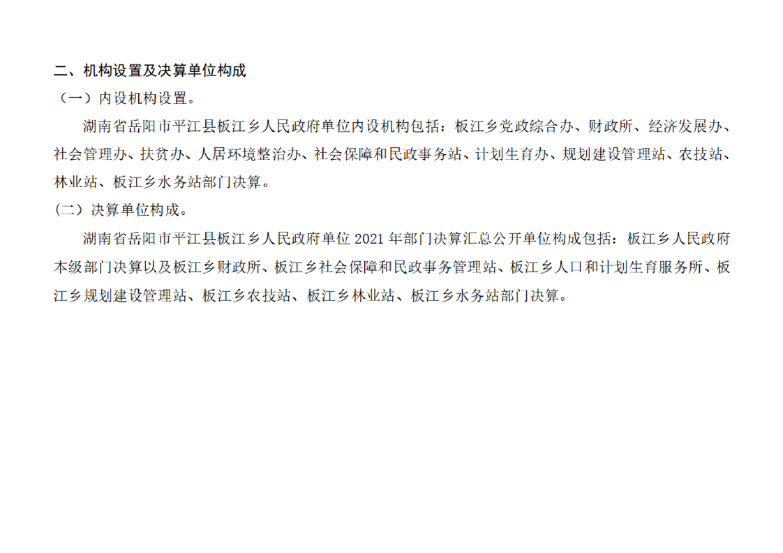
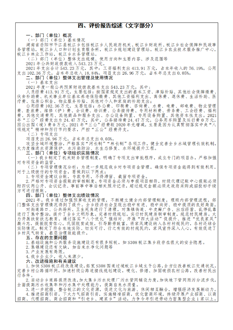
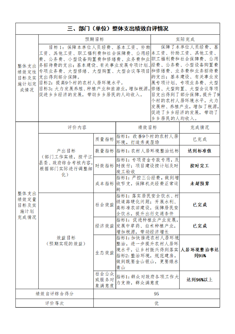
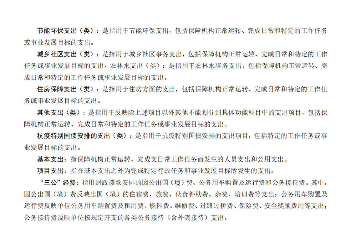
2021年平江县板江乡人民政府部门决算及整体绩效目标评价
来源:板江乡
2022-09-23 14:56
|
|
|
|