当前位置:
首页
>
政府信息公开
>
县政府直属事业单位
>
平江高新技术产业开发区
>
财政信息
索 引 号:43060000/2016-08882
发布机构:平江县政府
生成日期:2016-06-17 00:00:00.0
公开日期:2016-06-17
公开方式:政府网站
公开范围:全部公开
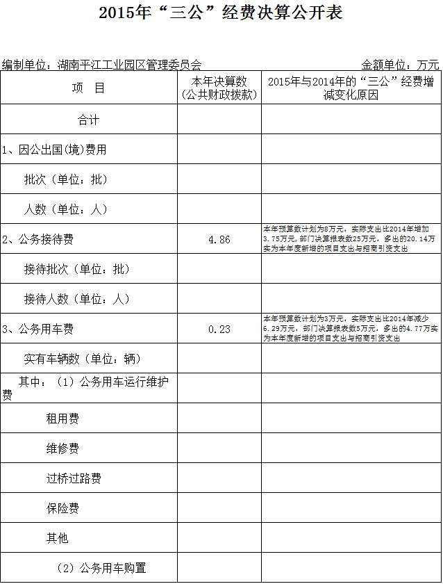
平江县工业园2015年度三公经费决算公开
来源:平江工业园
2016-06-17 00:00
|
|
|
|