当前位置:
首页
>
政府信息公开
>
县政府直属事业单位
>
平江高新技术产业开发区
>
财政信息
索 引 号:12/2020-1744368
发布机构:平江高新区
生成日期:2020-09-01 12:23:08.0
公开日期:2020-09-01
公开方式:政府网站
公开范围:全部公开
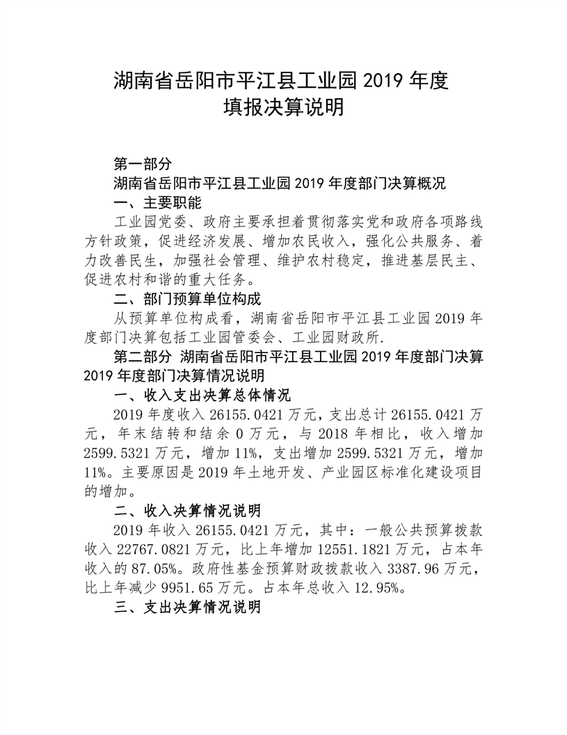
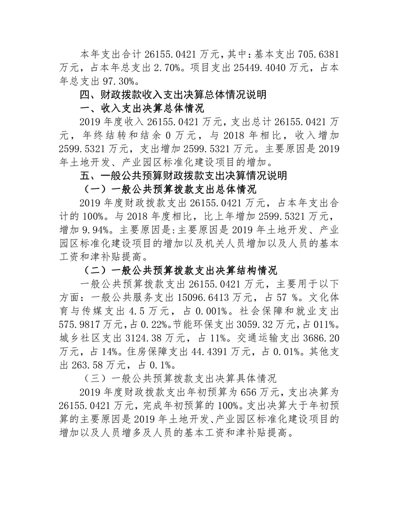
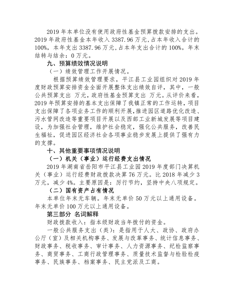
平江高新区2019年部门决算及三公经费公开编制说明
来源:平江高新区
2020-09-01 12:23
|
|
|
|