当前位置:
首页
>
政府信息公开
>
县直部门
>
县民政局
>
财政信息
索 引 号:23/2020-1735364
发布机构:县民政局
生成日期:2020-08-18 15:02:16.0
公开日期:2020-08-18
公开方式:政府网站
公开范围:全部公开
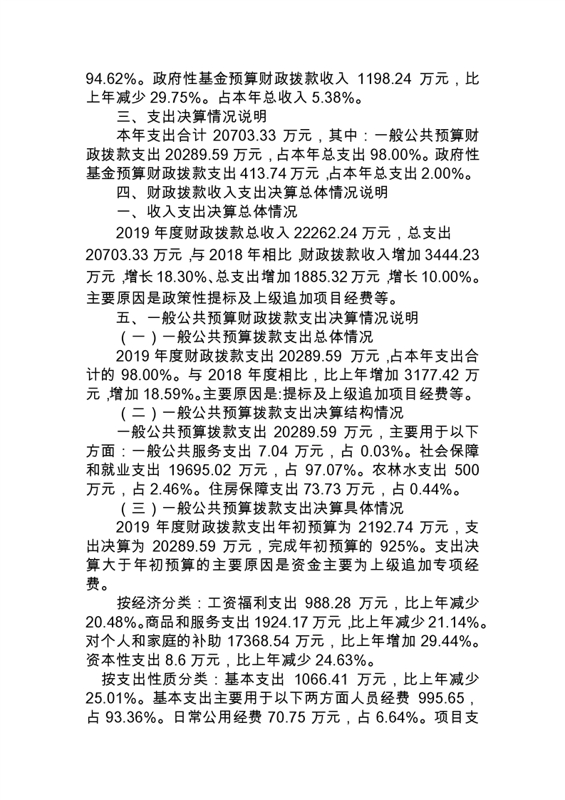
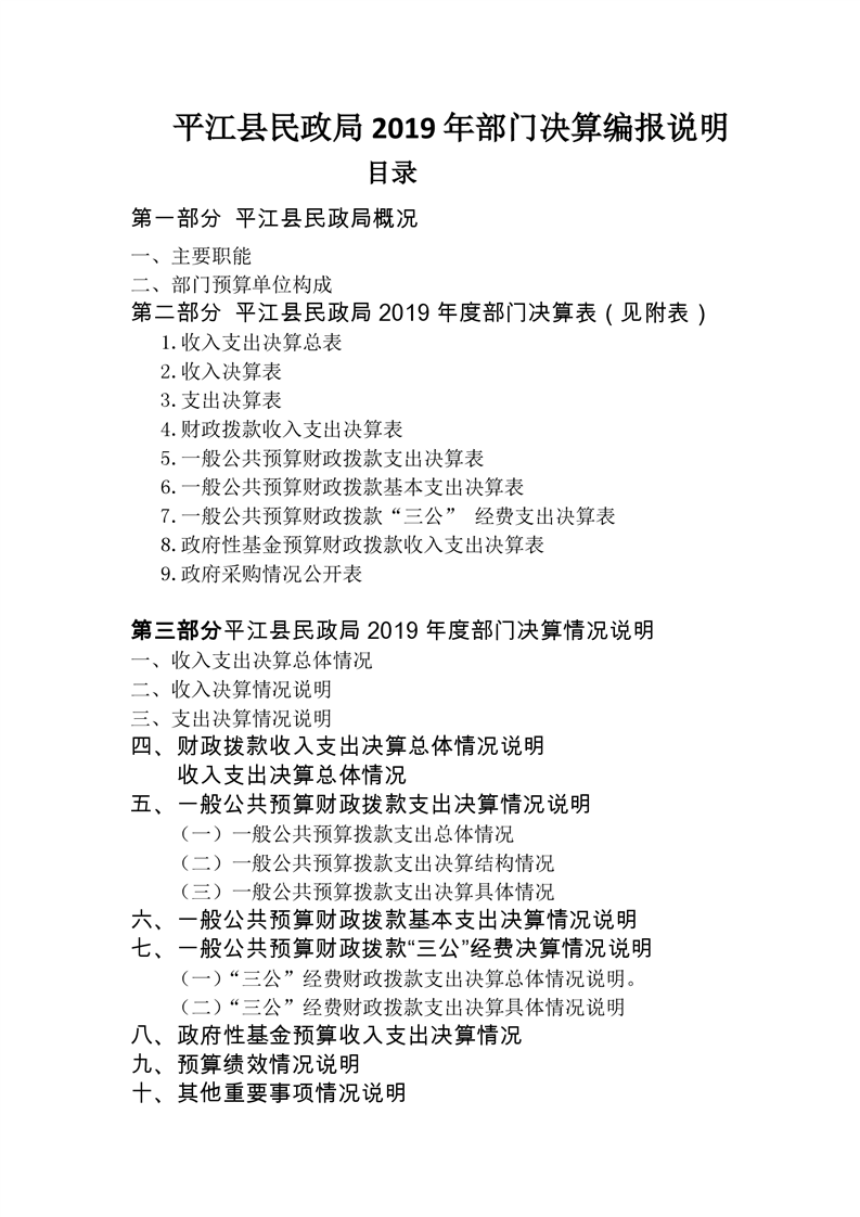
平江县民政局2019年部门决算编报说明
来源:县民政局
2020-08-18 15:02
|
|
|
|