当前位置:
首页
>
政府信息公开
>
县直部门
>
县民政局
>
财政信息
索 引 号:23/2023-2098138
发布机构:县民政局
生成日期:2023-08-10 10:23:41.0
公开日期:2023-08-10
公开方式:政府网站
公开范围:全部公开
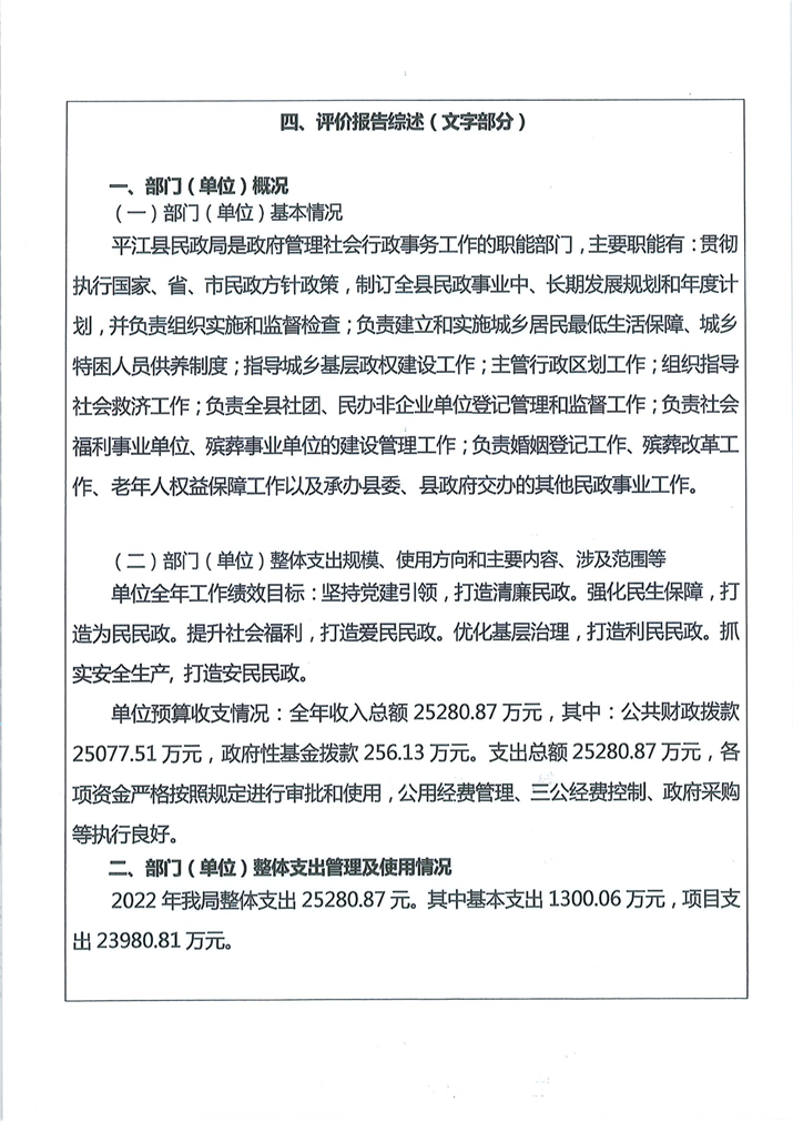
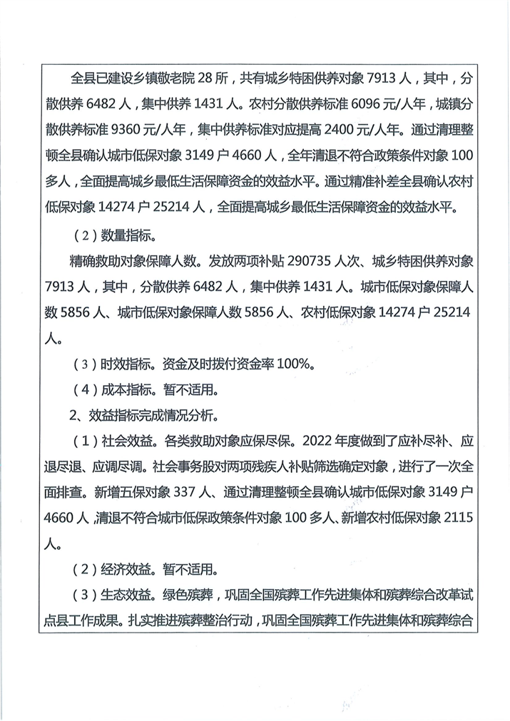
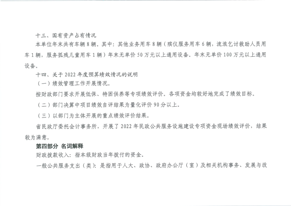
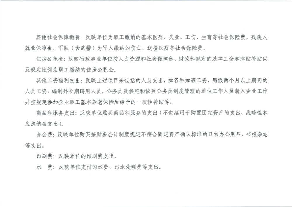
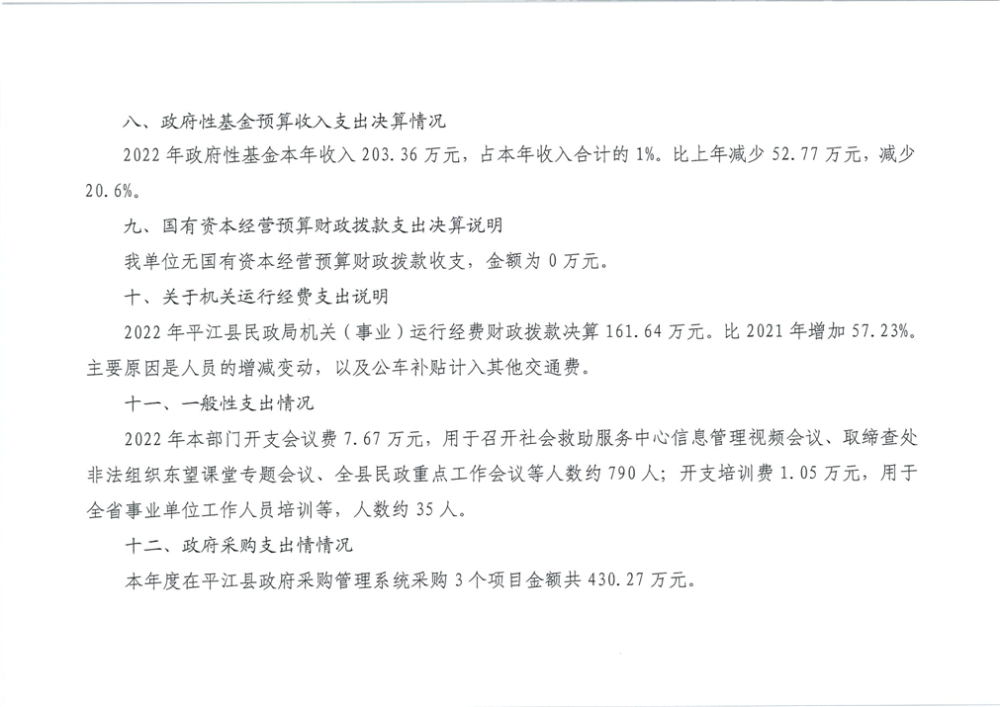
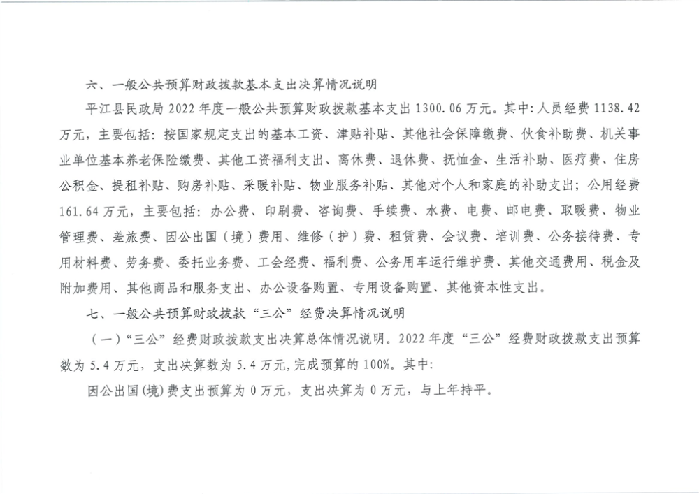
平江县民政局2022年部门决算公开
来源:县民政局
2023-08-10 10:23
|
|
|
|