当前位置:
首页
>
政府信息公开
>
其他单位
>
县残疾人联合会
>
财政信息
索 引 号:24/2020-1735329
发布机构:县残联
生成日期:2020-05-01 11:08:01.0
公开日期:2020-05-01
公开方式:政府网站
公开范围:全部公开
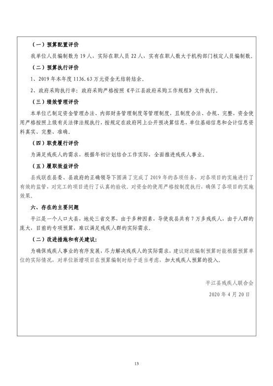
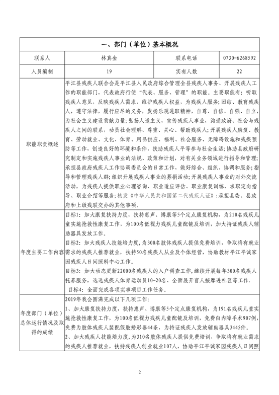
2019年平江残疾人联合会绩效自评报告
来源:县残联
2020-05-01 11:08
|
|
|
|