当前位置:
首页
>
政府信息公开
>
其他单位
>
县残疾人联合会
>
财政信息
索 引 号:24/2021-1847539
发布机构:县残联
生成日期:2021-08-18 08:50:06.0
公开日期:2021-08-18
公开方式:政府网站
公开范围:全部公开
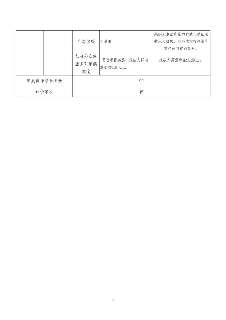
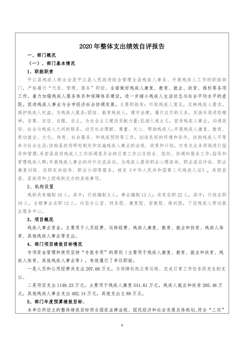
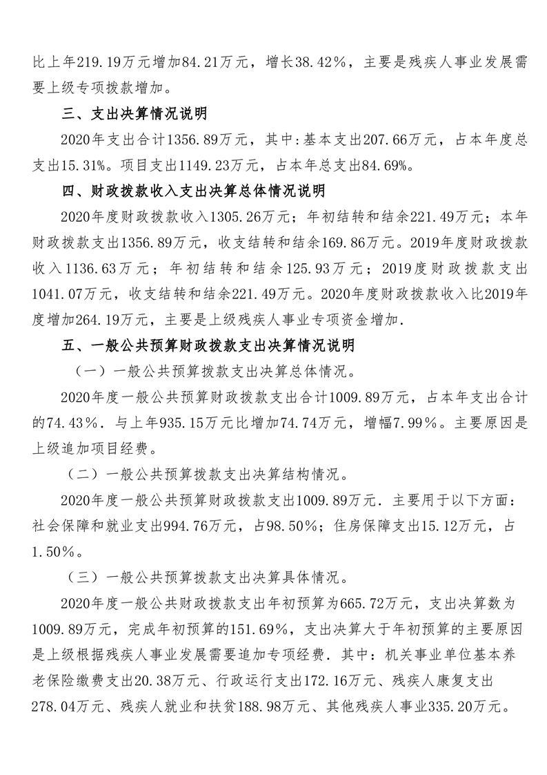
平江县残疾人联合会2020年度部门决算编报说明
来源:县残联
2021-08-18 08:50
|
|
|
|