当前位置:
首页
>
政府信息公开
>
其他单位
>
县残疾人联合会
>
财政信息
索 引 号:24/2022-1992795
发布机构:县残联
生成日期:2022-09-20 08:57:33.0
公开日期:2022-09-20
公开方式:政府网站
公开范围:全部公开
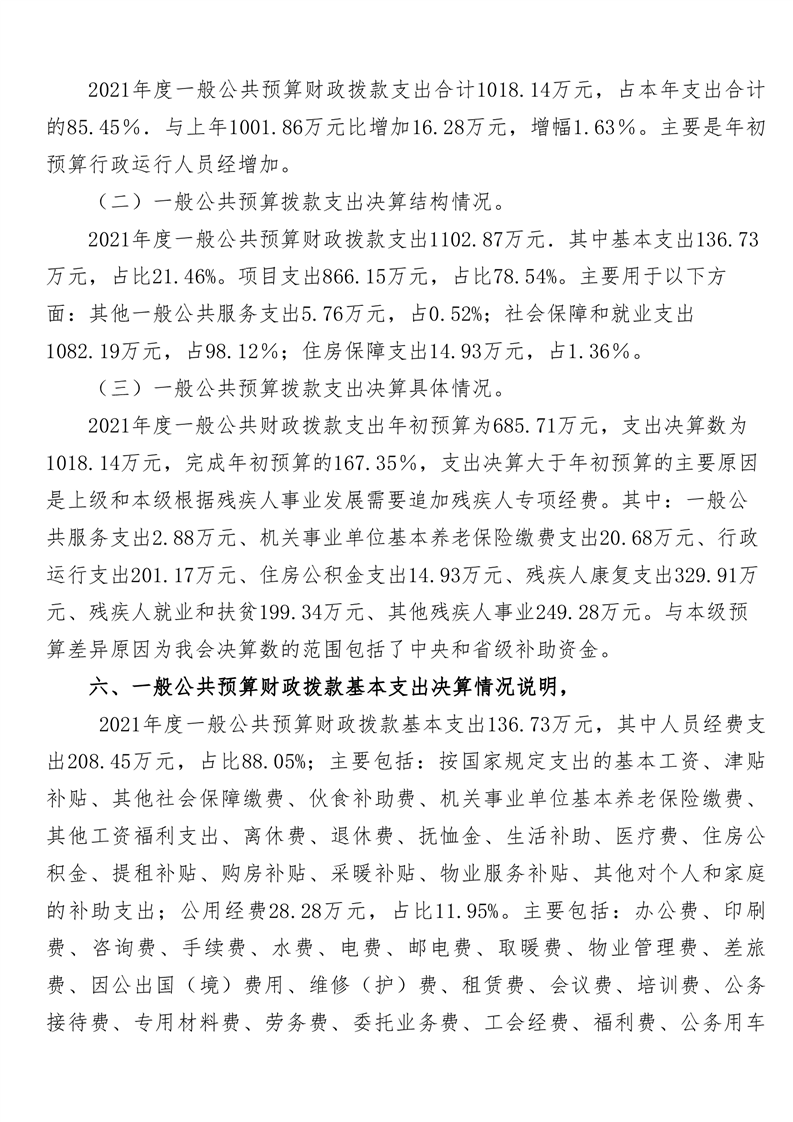
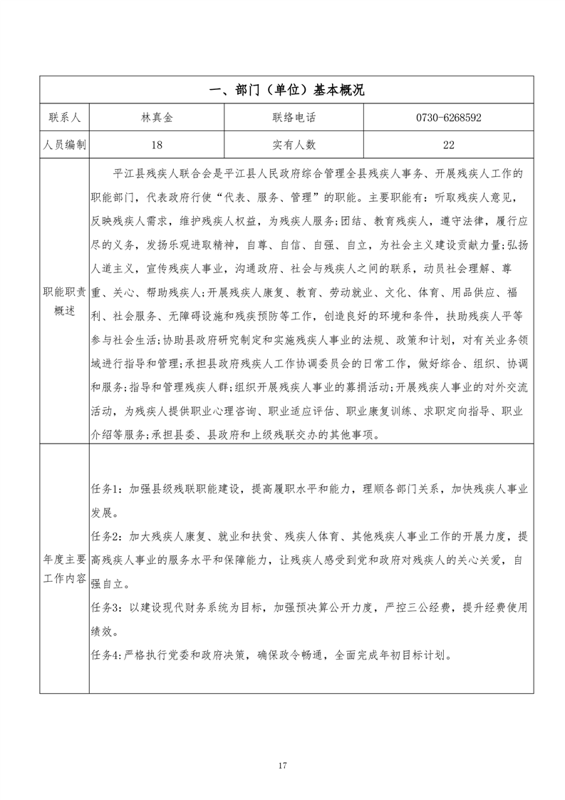
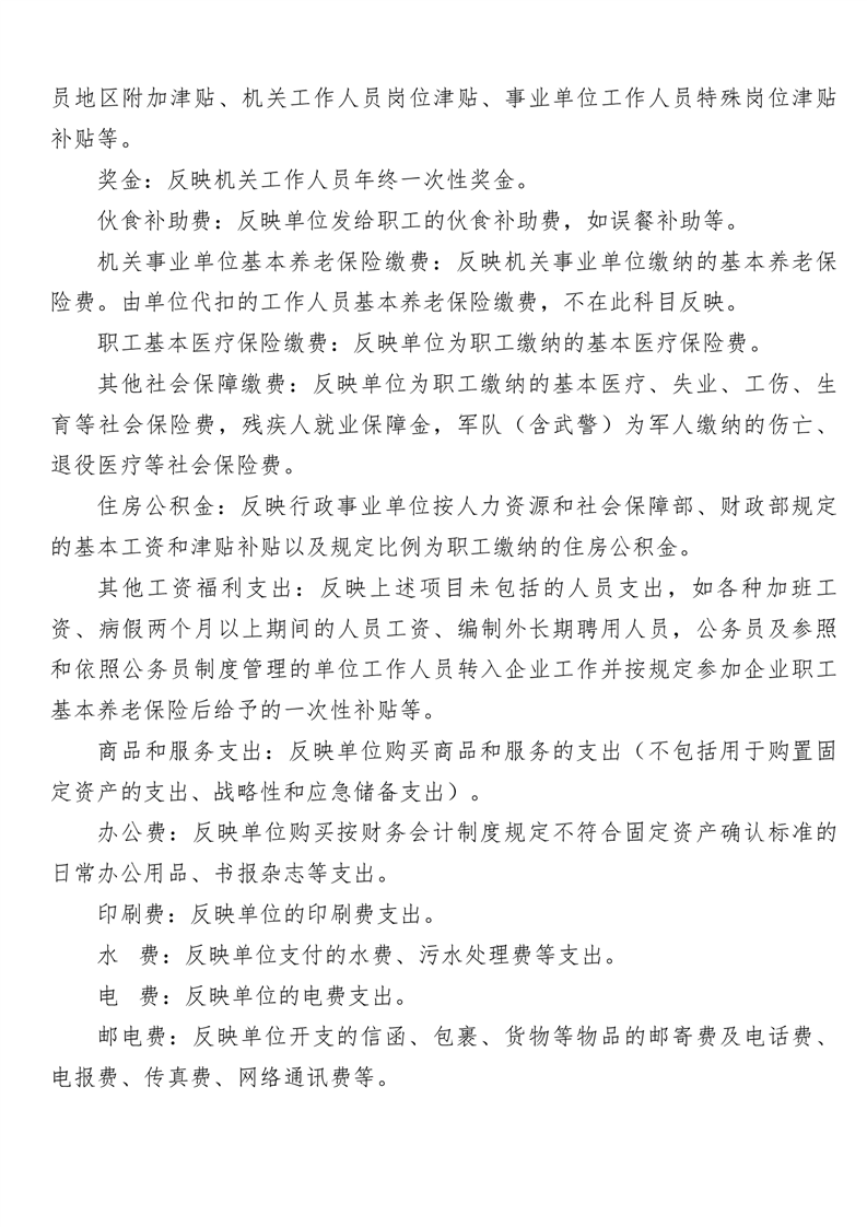
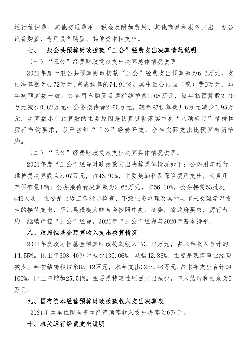
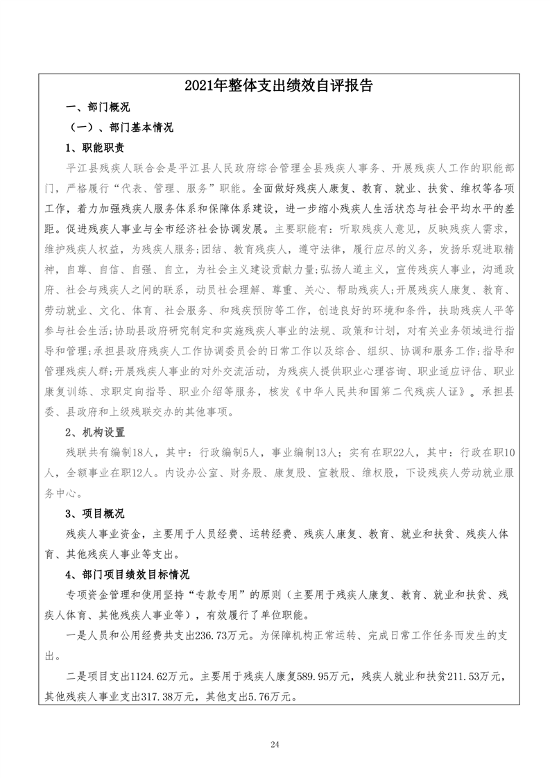
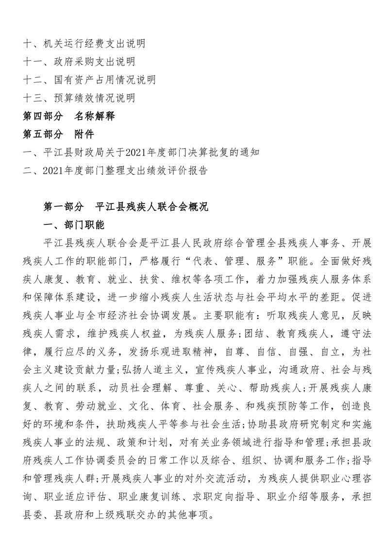
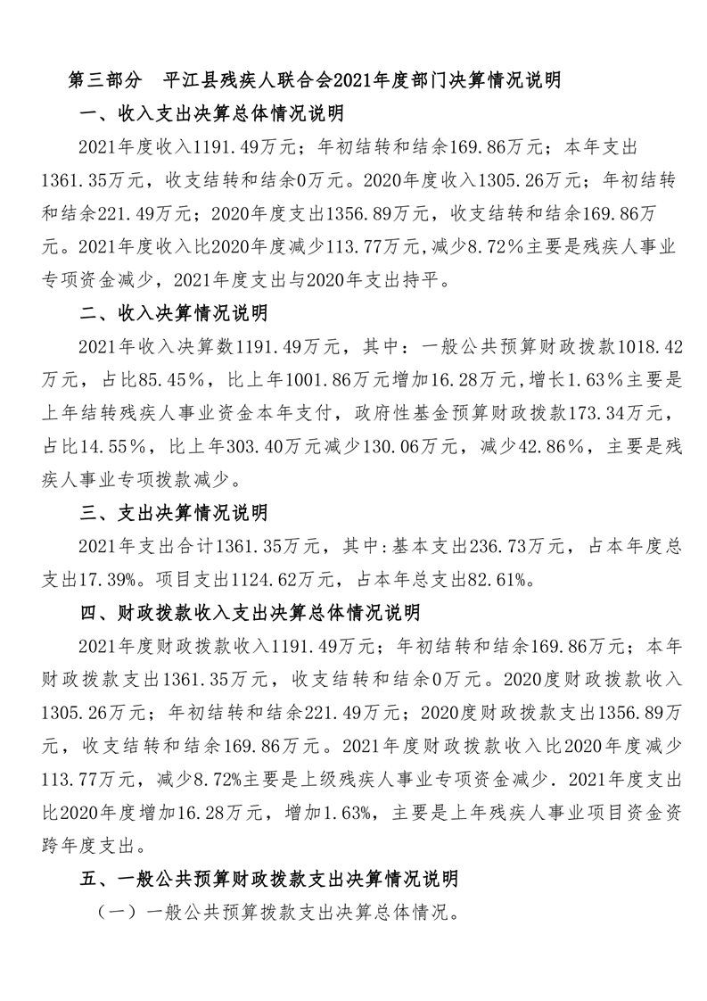
平江县残疾人联合会2021年度部门决算编报说明
来源:县残联
2022-09-20 08:57
|
|
|
|