当前位置:
首页
>
政府信息公开
>
其他单位
>
县气象局
>
其他业务
索 引 号:51/2020-1767889
发布机构:县气象局
生成日期:2020-07-26 09:17:10.0
公开日期:2020-07-26
公开方式:政府网站
公开范围:全部公开
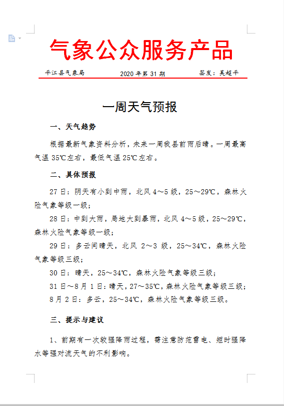
一周天气预报2020年第31期
来源:县气象局
2020-07-26 09:17
|
|
|
|