当前位置:
首页
>
政府信息公开
>
其他单位
>
县气象局
>
其他业务
索 引 号:51/2021-1855126
发布机构:县气象局
生成日期:2021-09-17 17:12:11.0
公开日期:2021-09-17
公开方式:政府网站
公开范围:全部公开
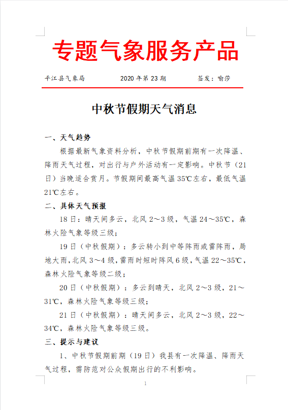
专题天气报告2021年第23期 (中秋)
来源:县气象局
2021-09-17 17:12
|
|
|
|