当前位置:
首页
>
政府信息公开
>
其他单位
>
县气象局
>
其他业务
索 引 号:51/2022-1975295
发布机构:县气象局
生成日期:2022-08-01 09:53:30.0
公开日期:2022-08-01
公开方式:政府网站
公开范围:全部公开
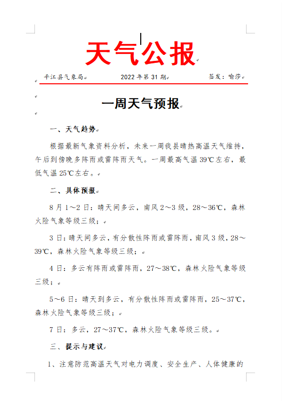
一周天气预报2022年第31期
来源:县气象局
2022-08-01 09:53
|
|
|
|